New Circuit

Niloy
Niloy
Created on Nov 17, 2025 0 0 3
New Circuit
100%

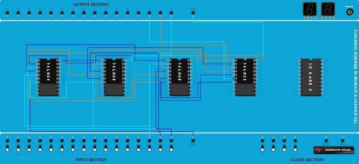
Integrated Circuits Used

Procedure

  1. Add IC 74LS04 into ICBase-1 (74LS04).
  2. Add IC 74LS08 into ICBase-2 (74LS08).
  3. Add IC 74LS08 into ICBase-3 (74LS08).
  4. Add IC 74LS32 into ICBase-4 (74LS32).
  5. Connect Pin-20 (VCC) of ICBase-4 (74LS32) to VCC Port.
  6. Connect Pin-20 (VCC) of ICBase-1 (74LS04) to Pin-20 (VCC) of ICBase-2 (74LS08).
  7. Connect Pin-20 (VCC) of ICBase-3 (74LS08) to Pin-20 (VCC) of ICBase-2 (74LS08).
  8. Connect Pin-20 (VCC) of ICBase-4 (74LS32) to Pin-20 (VCC) of ICBase-3 (74LS08).
  9. Connect Pin-7 (Ground) of ICBase-1 (74LS04) to GND Port.
  10. Connect Pin-7 (Ground) of ICBase-2 (74LS08) to Pin-7 (Ground) of ICBase-1 (74LS04).
  11. Connect Pin-7 (Ground) of ICBase-3 (74LS08) to Pin-7 (Ground) of ICBase-2 (74LS08).
  12. Connect Pin-7 (Ground) of ICBase-4 (74LS32) to Pin-7 (Ground) of ICBase-3 (74LS08).
  13. Connect Output-0 to Input-0.
  14. Connect Pin-1 (Input) of ICBase-1 (74LS04) to Input-0.
  15. Connect Pin-1 (Input) of ICBase-2 (74LS08) to Pin-2 (Output) of ICBase-1 (74LS04).
  16. Connect Pin-2 (Input) of ICBase-2 (74LS08) to Input-1.
  17. Connect Pin-1 (Input) of ICBase-4 (74LS32) to Pin-3 (Output) of ICBase-2 (74LS08).
  18. Connect Pin-4 (Input) of ICBase-2 (74LS08) to Input-0.
  19. Connect Pin-3 (Input) of ICBase-1 (74LS04) to Input-1.
  20. Connect Pin-5 (Input) of ICBase-2 (74LS08) to Pin-4 (Output) of ICBase-1 (74LS04).
  21. Connect Pin-2 (Input) of ICBase-4 (74LS32) to Pin-6 (Output) of ICBase-2 (74LS08).
  22. Connect Output-1 to Pin-3 (Output) of ICBase-4 (74LS32).
  23. Connect Pin-1 (Input) of ICBase-3 (74LS08) to Pin-4 (Output) of ICBase-1 (74LS04).
  24. Connect Pin-2 (Input) of ICBase-3 (74LS08) to Input-2.
  25. Connect Pin-4 (Input) of ICBase-4 (74LS32) to Pin-3 (Output) of ICBase-3 (74LS08).
  26. Connect Pin-4 (Input) of ICBase-3 (74LS08) to Input-1.
  27. Connect Pin-5 (Input) of ICBase-1 (74LS04) to Input-2.
  28. Connect Pin-5 (Input) of ICBase-3 (74LS08) to Pin-6 (Output) of ICBase-1 (74LS04).
  29. Connect Pin-5 (Input) of ICBase-4 (74LS32) to Pin-6 (Output) of ICBase-3 (74LS08).
  30. Connect Output-2 to Pin-6 (Output) of ICBase-4 (74LS32).