Untitled circuit

shreyas
shreyas
Created on Nov 17, 2025 0 0 4
Untitled circuit
100%

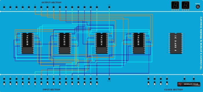
Integrated Circuits Used

Procedure

  1. Add IC 74LS08 into ICBase-1 (74LS08).
  2. Connect Input-0 to Pin-1 (Input) of ICBase-1 (74LS08).
  3. Connect Input-1 to Pin-2 (Input) of ICBase-1 (74LS08).
  4. Connect Output-0 to Pin-3 (Output) of ICBase-1 (74LS08).
  5. Connect Input-2 to Pin-4 (Input) of ICBase-1 (74LS08).
  6. Connect Input-3 to Pin-5 (Input) of ICBase-1 (74LS08).
  7. Connect Output-1 to Pin-6 (Output) of ICBase-1 (74LS08).
  8. Connect GND Port to Pin-7 (Ground) of ICBase-1 (74LS08).
  9. Connect VCC Port to Pin-20 (VCC) of ICBase-1 (74LS08).
  10. Connect Input-4 to Pin-19 (Input) of ICBase-1 (74LS08).
  11. Connect Input-5 to Pin-18 (Input) of ICBase-1 (74LS08).
  12. Connect Output-2 to Pin-17 (Output) of ICBase-1 (74LS08).
  13. Connect Input-6 to Pin-16 (Input) of ICBase-1 (74LS08).
  14. Connect Input-7 to Pin-15 (Input) of ICBase-1 (74LS08).
  15. Connect Output-3 to Pin-14 (Output) of ICBase-1 (74LS08).
  16. Add IC 74LS32 into ICBase-2 (74LS32).
  17. Connect Input-0 to Pin-1 (Input) of ICBase-2 (74LS32).
  18. Connect Input-1 to Pin-2 (Input) of ICBase-2 (74LS32).
  19. Connect Output-0 to Pin-3 (Output) of ICBase-2 (74LS32).
  20. Connect GND Port to Pin-7 (Ground) of ICBase-2 (74LS32).
  21. Connect VCC Port to Pin-20 (VCC) of ICBase-2 (74LS32).
  22. Connect Input-2 to Pin-4 (Input) of ICBase-2 (74LS32).
  23. Connect Input-3 to Pin-5 (Input) of ICBase-2 (74LS32).
  24. Connect Output-1 to Pin-6 (Output) of ICBase-2 (74LS32).
  25. Connect Input-4 to Pin-19 (Input) of ICBase-2 (74LS32).
  26. Connect Input-5 to Pin-18 (Input) of ICBase-2 (74LS32).
  27. Connect Output-2 to Pin-17 (Output) of ICBase-2 (74LS32).
  28. Connect Input-6 to Pin-16 (Input) of ICBase-2 (74LS32).
  29. Connect Input-7 to Pin-15 (Input) of ICBase-2 (74LS32).
  30. Connect Output-3 to Pin-14 (Output) of ICBase-2 (74LS32).
  31. Add IC 74LS04 into ICBase-3 (74LS04).
  32. Connect Input-8 to Pin-1 (Input) of ICBase-3 (74LS04).
  33. Connect Output-4 to Pin-2 (Output) of ICBase-3 (74LS04).
  34. Connect Input-9 to Pin-3 (Input) of ICBase-3 (74LS04).
  35. Connect Output-5 to Pin-4 (Output) of ICBase-3 (74LS04).
  36. Connect Input-10 to Pin-5 (Input) of ICBase-3 (74LS04).
  37. Connect Output-6 to Pin-6 (Output) of ICBase-3 (74LS04).
  38. Connect GND Port to Pin-7 (Ground) of ICBase-3 (74LS04).
  39. Connect VCC Port to Pin-20 (VCC) of ICBase-3 (74LS04).
  40. Connect Input-8 to Pin-19 (Input) of ICBase-3 (74LS04).
  41. Connect Output-4 to Pin-18 (Output) of ICBase-3 (74LS04).
  42. Connect Input-9 to Pin-17 (Input) of ICBase-3 (74LS04).
  43. Connect Output-5 to Pin-16 (Output) of ICBase-3 (74LS04).
  44. Connect Input-10 to Pin-15 (Input) of ICBase-3 (74LS04).
  45. Connect Output-6 to Pin-14 (Output) of ICBase-3 (74LS04).
  46. Add IC 74LS00 into ICBase-4 (74LS00).
  47. Connect GND Port to Pin-7 (Ground) of ICBase-4 (74LS00).
  48. Connect VCC Port to Pin-20 (VCC) of ICBase-4 (74LS00).
  49. Connect Input-0 to Pin-1 (Input) of ICBase-4 (74LS00).
  50. Connect Input-1 to Pin-2 (Input) of ICBase-4 (74LS00).
  51. Connect Output-7 to Pin-3 (Output) of ICBase-4 (74LS00).
  52. Connect Input-2 to Pin-4 (Input) of ICBase-4 (74LS00).
  53. Connect Input-3 to Pin-5 (Input) of ICBase-4 (74LS00).
  54. Connect Output-8 to Pin-6 (Output) of ICBase-4 (74LS00).
  55. Connect Input-4 to Pin-19 (Input) of ICBase-4 (74LS00).
  56. Connect Input-5 to Pin-18 (Input) of ICBase-4 (74LS00).
  57. Connect Output-9 to Pin-17 (Output) of ICBase-4 (74LS00).
  58. Connect Input-6 to Pin-16 (Input) of ICBase-4 (74LS00).
  59. Connect Input-7 to Pin-15 (Input) of ICBase-4 (74LS00).
  60. Connect Output-10 to Pin-14 (Output) of ICBase-4 (74LS00).