cout

Shreyas Sonawane
Shreyas Sonawane
Created on Nov 16, 2025 1 0 0
cout
100%

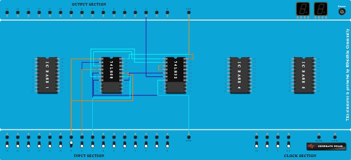
Procedure

  1. Add IC 74LS08 into ICBase-2 (74LS08).
  2. Connect GND Port to Pin-7 (Ground) of ICBase-2 (74LS08).
  3. Connect VCC Port to Pin-20 (VCC) of ICBase-2 (74LS08).
  4. Connect Input-9 to Pin-1 (Input) of ICBase-2 (74LS08).
  5. Connect Input-8 to Pin-2 (Input) of ICBase-2 (74LS08).
  6. Add IC 74LS32 into ICBase-3 (74LS32).
  7. Connect Pin-1 (Input) of ICBase-3 (74LS32) to Pin-3 (Output) of ICBase-2 (74LS08).
  8. Connect Input-8 to Pin-4 (Input) of ICBase-2 (74LS08).
  9. Connect Input-7 to Pin-5 (Input) of ICBase-2 (74LS08).
  10. Connect Pin-2 (Input) of ICBase-3 (74LS32) to Pin-6 (Output) of ICBase-2 (74LS08).
  11. Connect Pin-4 (Input) of ICBase-3 (74LS32) to Pin-3 (Output) of ICBase-3 (74LS32).
  12. Connect Pin-5 (Input) of ICBase-3 (74LS32) to Pin-14 (Output) of ICBase-2 (74LS08).
  13. Connect Input-7 to Pin-15 (Input) of ICBase-2 (74LS08).
  14. Connect Input-9 to Pin-16 (Input) of ICBase-2 (74LS08).
  15. Connect GND Port to Pin-7 (Ground) of ICBase-3 (74LS32).
  16. Connect VCC Port to Pin-20 (VCC) of ICBase-3 (74LS32).
  17. Connect Output-2 to Pin-6 (Output) of ICBase-3 (74LS32).