New Circuit

Bhumika Jadhav
Bhumika Jadhav
Created on Nov 18, 2025 0 0 4
New Circuit
100%

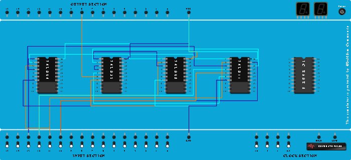
Integrated Circuits Used

Procedure

  1. Add IC 74LS04 into ICBase-1 (74LS04).
  2. Add IC 74LS32 into ICBase-2 (74LS32).
  3. Add IC 74LS08 into ICBase-3 (74LS08).
  4. Connect Input-13 to Pin-1 (Input) of ICBase-1 (74LS04).
  5. Connect Pin-1 (Input) of ICBase-3 (74LS08) to Pin-2 (Output) of ICBase-1 (74LS04).
  6. Connect Input-12 to Pin-2 (Input) of ICBase-3 (74LS08).
  7. Connect Pin-1 (Input) of ICBase-2 (74LS32) to Pin-3 (Output) of ICBase-3 (74LS08).
  8. Add IC 74LS11 into ICBase-4 (74LS11).
  9. Connect Pin-1 (Input) of ICBase-4 (74LS11) to Pin-2 (Output) of ICBase-1 (74LS04).
  10. Connect Input-11 to Pin-2 (Input) of ICBase-4 (74LS11).
  11. Connect Input-10 to Pin-19 (Input) of ICBase-4 (74LS11).
  12. Connect Pin-2 (Input) of ICBase-2 (74LS32) to Pin-18 (Output) of ICBase-4 (74LS11).
  13. Connect Pin-3 (Input) of ICBase-1 (74LS04) to Input-11.
  14. Connect Pin-3 (Input) of ICBase-4 (74LS11) to Pin-4 (Output) of ICBase-1 (74LS04).
  15. Connect Pin-4 (Input) of ICBase-4 (74LS11) to Input-12.
  16. Connect Pin-5 (Input) of ICBase-4 (74LS11) to Input-10.
  17. Connect Pin-4 (Input) of ICBase-2 (74LS32) to Pin-3 (Output) of ICBase-2 (74LS32).
  18. Connect Pin-5 (Input) of ICBase-2 (74LS32) to Pin-6 (Output) of ICBase-4 (74LS11).
  19. Connect Output-8 to Pin-6 (Output) of ICBase-2 (74LS32).
  20. Connect GND Port to Pin-7 (Ground) of ICBase-1 (74LS04).
  21. Connect VCC Port to Pin-20 (VCC) of ICBase-1 (74LS04).
  22. Connect GND Port to Pin-7 (Ground) of ICBase-2 (74LS32).
  23. Connect VCC Port to Pin-20 (VCC) of ICBase-2 (74LS32).
  24. Connect GND Port to Pin-7 (Ground) of ICBase-3 (74LS08).
  25. Connect VCC Port to Pin-20 (VCC) of ICBase-3 (74LS08).
  26. Connect GND Port to Pin-7 (Ground) of ICBase-4 (74LS11).
  27. Connect VCC Port to Pin-20 (VCC) of ICBase-4 (74LS11).