2:1 Multiplexer

Aathira A S
Aathira A S
Created on Nov 18, 2025 0 0 0
2:1 Multiplexer
100%

Procedure

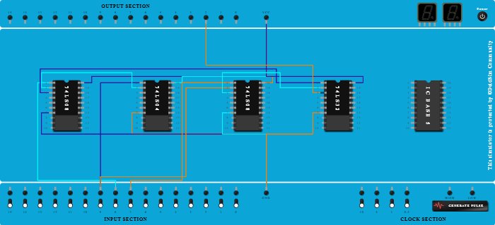
  1. Add IC 74LS08 into ICBase-1 (74LS08).
  2. Add IC 74LS04 into ICBase-2 (74LS04).
  3. Add IC 74LS08 into ICBase-3 (74LS08).
  4. Add IC 74LS32 into ICBase-4 (74LS32).
  5. Connect GND Port to Pin-7 (Ground) of ICBase-2 (74LS04).
  6. Connect GND Port to Pin-7 (Ground) of ICBase-1 (74LS08).
  7. Connect GND Port to Pin-7 (Ground) of ICBase-3 (74LS08).
  8. Connect GND Port to Pin-7 (Ground) of ICBase-4 (74LS32).
  9. Connect VCC Port to Pin-20 (VCC) of ICBase-1 (74LS08).
  10. Connect VCC Port to Pin-20 (VCC) of ICBase-2 (74LS04).
  11. Connect VCC Port to Pin-20 (VCC) of ICBase-3 (74LS08).
  12. Connect VCC Port to Pin-20 (VCC) of ICBase-4 (74LS32).
  13. Connect Pin-1 (Input) of ICBase-1 (74LS08) to Input-8.
  14. Connect Pin-1 (Input) of ICBase-3 (74LS08) to Input-7.
  15. Connect Pin-1 (Input) of ICBase-2 (74LS04) to Input-9.
  16. Connect Pin-2 (Input) of ICBase-1 (74LS08) to Pin-2 (Output) of ICBase-2 (74LS04).
  17. Connect Pin-2 (Input) of ICBase-3 (74LS08) to Input-9.
  18. Connect Pin-1 (Input) of ICBase-4 (74LS32) to Pin-3 (Output) of ICBase-1 (74LS08).
  19. Connect Pin-2 (Input) of ICBase-4 (74LS32) to Pin-3 (Output) of ICBase-3 (74LS08).
  20. Connect Output-2 to Pin-3 (Output) of ICBase-4 (74LS32).