New Circuit

Ankita
Ankita
Created on Nov 3, 2025 0 0 3
New Circuit
100%

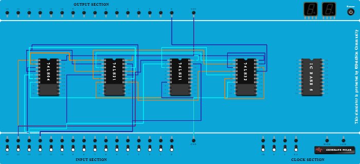
Integrated Circuits Used

Procedure

  1. Add IC 74LS04 into ICBase-1 (74LS04).
  2. Add IC 74LS21 into ICBase-2 (74LS21).
  3. Add IC 74LS21 into ICBase-3 (74LS21).
  4. Add IC 74LS32 into ICBase-4 (74LS32).
  5. Connect VCC Port to Pin-20 (VCC) of ICBase-4 (74LS32).
  6. Connect VCC Port to Pin-20 (VCC) of ICBase-3 (74LS21).
  7. Connect VCC Port to Pin-20 (VCC) of ICBase-2 (74LS21).
  8. Connect VCC Port to Pin-20 (VCC) of ICBase-1 (74LS04).
  9. Connect GND Port to Pin-7 (Ground) of ICBase-1 (74LS04).
  10. Connect GND Port to Pin-7 (Ground) of ICBase-2 (74LS21).
  11. Connect GND Port to Pin-7 (Ground) of ICBase-3 (74LS21).
  12. Connect GND Port to Pin-7 (Ground) of ICBase-4 (74LS32).
  13. Connect Pin-1 (Input) of ICBase-1 (74LS04) to Input-14.
  14. Connect Pin-3 (Input) of ICBase-1 (74LS04) to Input-13.
  15. Connect Pin-5 (Input) of ICBase-1 (74LS04) to Input-12.
  16. Connect Pin-1 (Input) of ICBase-2 (74LS21) to Pin-2 (Output) of ICBase-1 (74LS04).
  17. Connect Pin-2 (Input) of ICBase-2 (74LS21) to Pin-4 (Output) of ICBase-1 (74LS04).
  18. Connect Pin-19 (Input) of ICBase-2 (74LS21) to Input-12.
  19. Connect Pin-1 (Input) of ICBase-4 (74LS32) to Pin-3 (Input & Output) of ICBase-2 (74LS21).
  20. Connect Pin-4 (Input) of ICBase-2 (74LS21) to Pin-2 (Output) of ICBase-1 (74LS04).
  21. Connect Pin-5 (Input) of ICBase-2 (74LS21) to Input-13.
  22. Connect Pin-18 (Input) of ICBase-2 (74LS21) to Pin-6 (Output) of ICBase-1 (74LS04).
  23. Connect Pin-2 (Input) of ICBase-4 (74LS32) to Pin-6 (Output) of ICBase-2 (74LS21).
  24. Connect Pin-19 (Input) of ICBase-4 (74LS32) to Pin-3 (Output) of ICBase-4 (74LS32).
  25. Connect Pin-17 (Input & Output) of ICBase-2 (74LS21) to Input-14.
  26. Connect Pin-16 (Input) of ICBase-2 (74LS21) to Pin-4 (Output) of ICBase-1 (74LS04).
  27. Connect Pin-15 (Input) of ICBase-2 (74LS21) to Pin-6 (Output) of ICBase-1 (74LS04).
  28. Connect Pin-4 (Input) of ICBase-4 (74LS32) to Pin-14 (Output) of ICBase-2 (74LS21).
  29. Connect Pin-1 (Input) of ICBase-3 (74LS21) to Input-14.
  30. Connect Pin-2 (Input) of ICBase-3 (74LS21) to Input-13.
  31. Connect Pin-19 (Input) of ICBase-3 (74LS21) to Input-12.
  32. Connect Pin-5 (Input) of ICBase-4 (74LS32) to Pin-3 (Input & Output) of ICBase-3 (74LS21).
  33. Connect Pin-18 (Input) of ICBase-4 (74LS32) to Pin-6 (Output) of ICBase-4 (74LS32).
  34. Connect Output-0 to Pin-17 (Output) of ICBase-4 (74LS32).