Untitled circuit

Mahesh Dalle
Mahesh Dalle
Created on Nov 2, 2025 0 0 3
Untitled circuit
100%

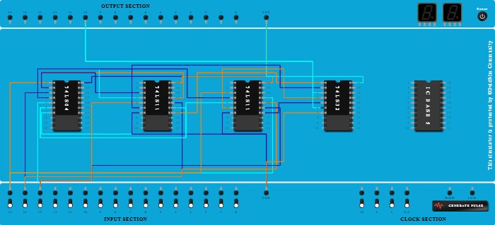
Integrated Circuits Used

Procedure

  1. Add IC 74LS04 into ICBase-1 (74LS04).
  2. Connect VCC Port to Pin-20 (VCC) of ICBase-1 (74LS04).
  3. Connect GND Port to Pin-7 (Ground) of ICBase-1 (74LS04).
  4. Connect Pin-1 (Input) of ICBase-1 (74LS04) to Input-15.
  5. Connect Pin-3 (Input) of ICBase-1 (74LS04) to Input-14.
  6. Connect Pin-5 (Input) of ICBase-1 (74LS04) to Input-13.
  7. Add IC 74LS11 into ICBase-2 (74LS11).
  8. Connect VCC Port to Pin-20 (VCC) of ICBase-2 (74LS11).
  9. Connect GND Port to Pin-7 (Ground) of ICBase-2 (74LS11).
  10. Connect Pin-17 (Input) of ICBase-2 (74LS11) to Pin-2 (Output) of ICBase-1 (74LS04).
  11. Connect Pin-16 (Input) of ICBase-2 (74LS11) to Input-14.
  12. Connect Pin-15 (Input) of ICBase-2 (74LS11) to Pin-6 (Output) of ICBase-1 (74LS04).
  13. Add IC 74LS11 into ICBase-3 (74LS11).
  14. Connect VCC Port to Pin-20 (VCC) of ICBase-3 (74LS11).
  15. Connect GND Port to Pin-7 (Ground) of ICBase-3 (74LS11).
  16. Connect Pin-17 (Input) of ICBase-3 (74LS11) to Input-15.
  17. Connect Pin-16 (Input) of ICBase-3 (74LS11) to Input-14.
  18. Connect Pin-15 (Input) of ICBase-3 (74LS11) to Input-13.
  19. Connect VCC Port to Pin-20 (VCC) of ICBase-4 (74LS32).
  20. Connect Pin-7 (Ground) of ICBase-4 (74LS32) to GND Port.
  21. Add IC 74LS32 into ICBase-4 (74LS32).
  22. Connect Pin-1 (Input) of ICBase-4 (74LS32) to Pin-14 (Output) of ICBase-2 (74LS11).
  23. Connect Pin-3 (Input) of ICBase-2 (74LS11) to Pin-2 (Output) of ICBase-1 (74LS04).
  24. Connect Pin-4 (Input) of ICBase-2 (74LS11) to Pin-4 (Output) of ICBase-1 (74LS04).
  25. Connect Pin-5 (Input) of ICBase-2 (74LS11) to Input-13.
  26. Connect Pin-2 (Input) of ICBase-4 (74LS32) to Pin-6 (Output) of ICBase-2 (74LS11).
  27. Connect Output-10 to Pin-3 (Output) of ICBase-4 (74LS32).
  28. Connect Pin-3 (Input) of ICBase-3 (74LS11) to Input-15.
  29. Connect Pin-4 (Input) of ICBase-3 (74LS11) to Pin-4 (Output) of ICBase-1 (74LS04).
  30. Connect Pin-5 (Input) of ICBase-3 (74LS11) to Pin-6 (Output) of ICBase-1 (74LS04).
  31. Connect Pin-4 (Input) of ICBase-4 (74LS32) to Pin-6 (Output) of ICBase-3 (74LS11).
  32. Connect Pin-5 (Input) of ICBase-4 (74LS32) to Pin-14 (Output) of ICBase-3 (74LS11).
  33. Connect Output-10 to Pin-6 (Output) of ICBase-4 (74LS32).