Full Subtractor

Avi Sharma
Avi Sharma
Created on Nov 2, 2025 0 0 0
Full Subtractor
100%

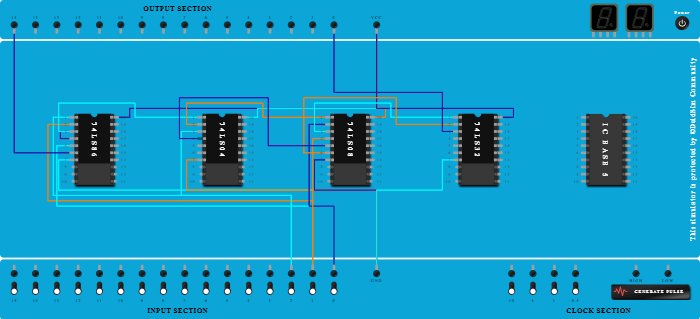
Procedure

  1. Add IC 74LS86 into ICBase-1 (74LS86).
  2. Add IC 74LS04 into ICBase-2 (74LS04).
  3. Add IC 74LS08 into ICBase-3 (74LS08).
  4. Add IC 74LS32 into ICBase-4 (74LS32).
  5. Connect VCC Port to Pin-20 (VCC) of ICBase-1 (74LS86).
  6. Connect VCC Port to Pin-20 (VCC) of ICBase-2 (74LS04).
  7. Connect VCC Port to Pin-20 (VCC) of ICBase-3 (74LS08).
  8. Connect VCC Port to Pin-20 (VCC) of ICBase-4 (74LS32).
  9. Connect GND Port to Pin-7 (Ground) of ICBase-1 (74LS86).
  10. Connect GND Port to Pin-7 (Ground) of ICBase-2 (74LS04).
  11. Connect GND Port to Pin-7 (Ground) of ICBase-3 (74LS08).
  12. Connect GND Port to Pin-7 (Ground) of ICBase-4 (74LS32).
  13. Connect Input-2 to Pin-1 (Input) of ICBase-1 (74LS86).
  14. Connect Input-1 to Pin-2 (Input) of ICBase-1 (74LS86).
  15. Connect Pin-4 (Input) of ICBase-1 (74LS86) to Pin-3 (Output) of ICBase-1 (74LS86).
  16. Connect Input-0 to Pin-5 (Input) of ICBase-1 (74LS86).
  17. Connect Output-15 to Pin-6 (Output) of ICBase-1 (74LS86).
  18. Connect Pin-1 (Input) of ICBase-2 (74LS04) to Pin-3 (Output) of ICBase-1 (74LS86).
  19. Connect Pin-1 (Input) of ICBase-3 (74LS08) to Pin-2 (Output) of ICBase-2 (74LS04).
  20. Connect Input-0 to Pin-2 (Input) of ICBase-3 (74LS08).
  21. Connect Pin-1 (Input) of ICBase-4 (74LS32) to Pin-3 (Output) of ICBase-3 (74LS08).
  22. Connect Pin-2 (Input) of ICBase-4 (74LS32) to Pin-6 (Output) of ICBase-3 (74LS08).
  23. Connect Output-0 to Pin-3 (Output) of ICBase-4 (74LS32).
  24. Connect Pin-3 (Input) of ICBase-2 (74LS04) to Input-2.
  25. Connect Input-1 to Pin-4 (Input) of ICBase-3 (74LS08).
  26. Connect Pin-5 (Input) of ICBase-3 (74LS08) to Pin-4 (Output) of ICBase-2 (74LS04).