Binary to Grey Code

Kedar Patil
Kedar Patil
Created on Oct 30, 2025 1 0 0
Binary to Grey Code
100%

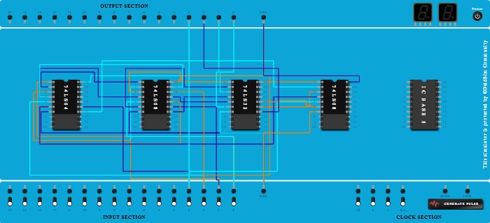
Procedure

  1. Connect GND Port to Pin-7 (Ground) of ICBase-1 (74LS04).
  2. Connect VCC Port to Pin-20 (VCC) of ICBase-1 (74LS04).
  3. Add IC 74LS04 into ICBase-1 (74LS04).
  4. Add IC 74LS08 into ICBase-2 (74LS08).
  5. Add IC 74LS32 into ICBase-3 (74LS32).
  6. Connect Input-0 to Pin-1 (Input) of ICBase-1 (74LS04).
  7. Connect Pin-1 (Input) of ICBase-2 (74LS08) to Pin-2 (Output) of ICBase-1 (74LS04).
  8. Connect Pin-2 (Input) of ICBase-2 (74LS08) to Input-1.
  9. Connect Input-1 to Pin-3 (Input) of ICBase-1 (74LS04).
  10. Connect Pin-4 (Input) of ICBase-2 (74LS08) to Pin-4 (Output) of ICBase-1 (74LS04).
  11. Connect Pin-5 (Input) of ICBase-2 (74LS08) to Input-0.
  12. Connect Pin-1 (Input) of ICBase-3 (74LS32) to Pin-3 (Output) of ICBase-2 (74LS08).
  13. Connect Pin-2 (Input) of ICBase-3 (74LS32) to Pin-6 (Output) of ICBase-2 (74LS08).
  14. Connect Output-0 to Pin-3 (Output) of ICBase-3 (74LS32).
  15. Connect VCC Port to Pin-20 (VCC) of ICBase-2 (74LS08).
  16. Connect GND Port to Pin-7 (Ground) of ICBase-2 (74LS08).
  17. Connect GND Port to Pin-7 (Ground) of ICBase-3 (74LS32).
  18. Connect VCC Port to Pin-20 (VCC) of ICBase-3 (74LS32).
  19. Connect Pin-15 (Input) of ICBase-2 (74LS08) to Input-1.
  20. Connect Pin-5 (Input) of ICBase-1 (74LS04) to Input-2.
  21. Connect Pin-16 (Input) of ICBase-2 (74LS08) to Pin-6 (Output) of ICBase-1 (74LS04).
  22. Connect Pin-4 (Input) of ICBase-3 (74LS32) to Pin-14 (Output) of ICBase-2 (74LS08).
  23. Connect Pin-19 (Input) of ICBase-2 (74LS08) to Pin-4 (Output) of ICBase-1 (74LS04).
  24. Connect Pin-18 (Input) of ICBase-2 (74LS08) to Input-2.
  25. Connect Pin-5 (Input) of ICBase-3 (74LS32) to Pin-17 (Output) of ICBase-2 (74LS08).
  26. Connect Output-1 to Pin-6 (Output) of ICBase-3 (74LS32).
  27. Add IC 74LS08 into ICBase-4 (74LS08).
  28. Connect Pin-1 (Input) of ICBase-4 (74LS08) to Input-2.
  29. Connect Pin-15 (Input) of ICBase-1 (74LS04) to Input-3.
  30. Connect Pin-2 (Input) of ICBase-4 (74LS08) to Pin-14 (Output) of ICBase-1 (74LS04).
  31. Connect Pin-15 (Input) of ICBase-3 (74LS32) to Pin-3 (Output) of ICBase-4 (74LS08).
  32. Connect Pin-4 (Input) of ICBase-4 (74LS08) to Pin-6 (Output) of ICBase-1 (74LS04).
  33. Connect Pin-5 (Input) of ICBase-4 (74LS08) to Input-3.
  34. Connect Pin-16 (Input) of ICBase-3 (74LS32) to Pin-6 (Output) of ICBase-4 (74LS08).
  35. Connect Output-2 to Pin-14 (Output) of ICBase-3 (74LS32).
  36. Connect Output-3 to Input-3.
  37. Connect GND Port to Pin-7 (Ground) of ICBase-4 (74LS08).
  38. Connect VCC Port to Pin-20 (VCC) of ICBase-4 (74LS08).