Untitled circuit

Devi
Devi
Created on Oct 29, 2025 2 0 2
Untitled circuit
100%

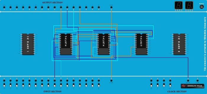
Integrated Circuits Used

Procedure

  1. Add IC 74LS74 into ICBase-2 (74LS74).
  2. Add IC 74LS74 into ICBase-3 (74LS74).
  3. Add IC 74LS27 into ICBase-4 (74LS27).
  4. Connect GND Port to Pin-7 (Ground) of ICBase-2 (74LS74).
  5. Connect GND Port to Pin-7 (Ground) of ICBase-3 (74LS74).
  6. Connect GND Port to Pin-7 (Ground) of ICBase-4 (74LS27).
  7. Connect VCC Port to Pin-20 (VCC) of ICBase-2 (74LS74).
  8. Connect VCC Port to Pin-20 (VCC) of ICBase-3 (74LS74).
  9. Connect VCC Port to Pin-20 (VCC) of ICBase-4 (74LS27).
  10. Connect Manual clock Port to Pin-3 (Input) of ICBase-2 (74LS74).
  11. Connect Manual clock Port to Pin-17 (Input) of ICBase-2 (74LS74).
  12. Connect Manual clock Port to Pin-3 (Input) of ICBase-3 (74LS74).
  13. Connect Manual clock Port to Pin-17 (Input) of ICBase-3 (74LS74).
  14. Connect Pin-18 (Input) of ICBase-2 (74LS74) to Pin-5 (Output) of ICBase-2 (74LS74).
  15. Connect Pin-2 (Input) of ICBase-3 (74LS74) to Pin-15 (Output) of ICBase-2 (74LS74).
  16. Connect Pin-18 (Input) of ICBase-3 (74LS74) to Pin-5 (Output) of ICBase-3 (74LS74).
  17. Connect Pin-1 (Input) of ICBase-4 (74LS27) to Pin-5 (Output) of ICBase-2 (74LS74).
  18. Connect Pin-2 (Input) of ICBase-4 (74LS27) to Pin-15 (Output) of ICBase-2 (74LS74).
  19. Connect Pin-19 (Input) of ICBase-4 (74LS27) to Pin-5 (Output) of ICBase-3 (74LS74).
  20. Connect Pin-2 (Input) of ICBase-2 (74LS74) to Pin-18 (Output) of ICBase-4 (74LS27).
  21. Connect Output-6 to Pin-5 (Output) of ICBase-2 (74LS74).
  22. Connect Output-5 to Pin-15 (Output) of ICBase-2 (74LS74).
  23. Connect Output-4 to Pin-5 (Output) of ICBase-3 (74LS74).
  24. Connect Output-3 to Pin-15 (Output) of ICBase-3 (74LS74).
  25. Connect Input-7 to Pin-1 (Input) of ICBase-2 (74LS74).
  26. Connect Input-7 to Pin-19 (Input) of ICBase-2 (74LS74).
  27. Connect Input-7 to Pin-1 (Input) of ICBase-3 (74LS74).
  28. Connect Input-7 to Pin-19 (Input) of ICBase-3 (74LS74).
  29. Connect Input-6 to Pin-4 (Input) of ICBase-2 (74LS74).
  30. Connect Input-6 to Pin-16 (Input) of ICBase-2 (74LS74).
  31. Connect Input-6 to Pin-4 (Input) of ICBase-3 (74LS74).
  32. Connect Input-6 to Pin-16 (Input) of ICBase-3 (74LS74).