Full adder - Copy

Parth
Parth
Created on Nov 3, 2025 0 0 3
Full adder - Copy
100%

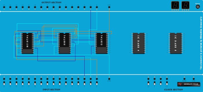
Integrated Circuits Used

Procedure

  1. Connect VCC Port to Pin-20 (VCC) of ICBase-1 (74LS138).
  2. Connect VCC Port to Pin-20 (VCC) of ICBase-2 (74LS00).
  3. Connect VCC Port to Pin-20 (VCC) of ICBase-3 (74LS32).
  4. Connect GND Port to Pin-7 (Ground) of ICBase-3 (74LS32).
  5. Connect GND Port to Pin-7 (Ground) of ICBase-2 (74LS00).
  6. Connect GND Port to Pin-8 (Ground) of ICBase-1 (74LS138).
  7. Connect Input-2 to Pin-1 (Input) of ICBase-1 (74LS138).
  8. Connect Input-1 to Pin-2 (Input) of ICBase-1 (74LS138).
  9. Connect Input-0 to Pin-3 (Input) of ICBase-1 (74LS138).
  10. Connect Output-1 to Pin-3 (Output) of ICBase-3 (74LS32).
  11. Connect Output-0 to Pin-6 (Output) of ICBase-3 (74LS32).
  12. Connect Pin-1 (Input) of ICBase-2 (74LS00) to Pin-18 (Output) of ICBase-1 (74LS138).
  13. Connect Pin-2 (Input) of ICBase-2 (74LS00) to Pin-17 (Output) of ICBase-1 (74LS138).
  14. Connect Pin-4 (Input) of ICBase-2 (74LS00) to Pin-15 (Output) of ICBase-1 (74LS138).
  15. Connect Pin-1 (Input) of ICBase-3 (74LS32) to Pin-3 (Output) of ICBase-2 (74LS00).
  16. Connect Pin-5 (Input) of ICBase-2 (74LS00) to Pin-7 (Output) of ICBase-1 (74LS138).
  17. Connect Pin-2 (Input) of ICBase-3 (74LS32) to Pin-6 (Output) of ICBase-2 (74LS00).
  18. Connect Pin-19 (Input) of ICBase-2 (74LS00) to Pin-16 (Output) of ICBase-1 (74LS138).
  19. Connect Pin-4 (Input) of ICBase-3 (74LS32) to Pin-17 (Output) of ICBase-2 (74LS00).
  20. Connect Pin-5 (Input) of ICBase-3 (74LS32) to Pin-14 (Output) of ICBase-2 (74LS00).
  21. Connect Pin-18 (Input) of ICBase-2 (74LS00) to Pin-14 (Output) of ICBase-1 (74LS138).
  22. Connect Pin-16 (Input) of ICBase-2 (74LS00) to Pin-13 (Output) of ICBase-1 (74LS138).
  23. Connect Pin-15 (Input) of ICBase-2 (74LS00) to Pin-7 (Output) of ICBase-1 (74LS138).
  24. Add IC 74LS138 into ICBase-1 (74LS138).
  25. Add IC 74LS32 into ICBase-3 (74LS32).
  26. Add IC 74LS00 into ICBase-2 (74LS00).
  27. Connect VCC Port to Pin-6 (Input) of ICBase-1 (74LS138).
  28. Connect GND Port to Pin-5 (Input) of ICBase-1 (74LS138).
  29. Connect GND Port to Pin-4 (Input) of ICBase-1 (74LS138).