Untitled circuit

Md Tamzid Enam Chowdhury
Md Tamzid Enam Chowdhury
Created on Nov 19, 2025 0 0 4
Untitled circuit
100%

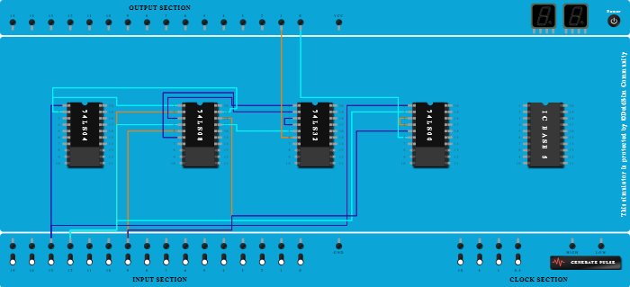
Integrated Circuits Used

Procedure

  1. Connect Input-13 to Pin-1 (Input) of ICBase-1 (74LS04).
  2. Connect Pin-1 (Input) of ICBase-2 (74LS08) to Pin-2 (Output) of ICBase-1 (74LS04).
  3. Add IC 74LS08 into ICBase-2 (74LS08).
  4. Connect Pin-2 (Input) of ICBase-2 (74LS08) to Input-12.
  5. Add IC 74LS32 into ICBase-3 (74LS32).
  6. Connect Pin-1 (Input) of ICBase-3 (74LS32) to Pin-3 (Output) of ICBase-2 (74LS08).
  7. Connect Pin-4 (Input) of ICBase-2 (74LS08) to Input-12.
  8. Connect Pin-5 (Input) of ICBase-2 (74LS08) to Input-9.
  9. Connect Pin-2 (Input) of ICBase-3 (74LS32) to Pin-6 (Output) of ICBase-2 (74LS08).
  10. Connect Pin-19 (Input) of ICBase-2 (74LS08) to Pin-2 (Output) of ICBase-1 (74LS04).
  11. Connect Pin-18 (Input) of ICBase-2 (74LS08) to Input-9.
  12. Connect Pin-4 (Input) of ICBase-3 (74LS32) to Pin-3 (Output) of ICBase-3 (74LS32).
  13. Connect Pin-5 (Input) of ICBase-3 (74LS32) to Pin-17 (Output) of ICBase-2 (74LS08).
  14. Connect Output-1 to Pin-6 (Output) of ICBase-3 (74LS32).
  15. Add IC 74LS00 into ICBase-4 (74LS00).
  16. Connect Pin-1 (Input) of ICBase-4 (74LS00) to Input-13.
  17. Connect Pin-2 (Input) of ICBase-4 (74LS00) to Input-12.
  18. Connect Pin-4 (Input) of ICBase-4 (74LS00) to Pin-3 (Output) of ICBase-4 (74LS00).
  19. Connect Pin-5 (Input) of ICBase-4 (74LS00) to Input-9.
  20. Connect Output-0 to Pin-6 (Output) of ICBase-4 (74LS00).
  21. Add IC 74LS04 into ICBase-1 (74LS04).