New Circuit

Krishi
Krishi
Created on Oct 13, 2025 0 0 3
New Circuit
100%

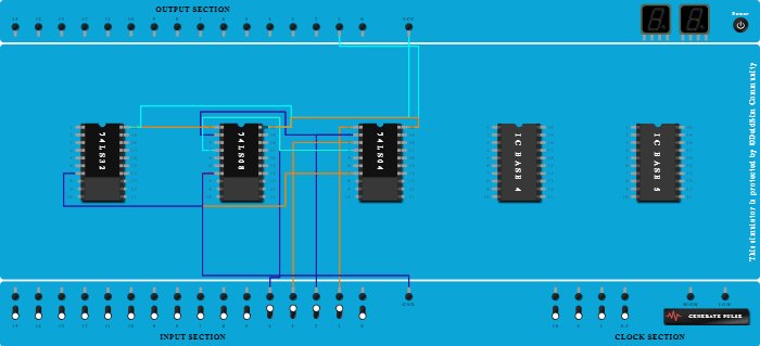
Integrated Circuits Used

Procedure

  1. Connect Pin-1 (Input) of ICBase-3 (74LS04) to Input-1.
  2. Connect Pin-2 (Output) of ICBase-3 (74LS04) to Input-2.
  3. Connect Pin-3 (Input) of ICBase-3 (74LS04) to Input-3.
  4. Connect Pin-4 (Output) of ICBase-3 (74LS04) to Input-4.
  5. Connect Pin-20 (VCC) of ICBase-3 (74LS04) to Output-1.
  6. Add IC 74LS04 into ICBase-3 (74LS04).
  7. Add IC 74LS08 into ICBase-2 (74LS08).
  8. Add IC 74LS32 into ICBase-1 (74LS32).
  9. Connect Pin-4 (Output) of ICBase-3 (74LS04) to Pin-1 (Input) of ICBase-2 (74LS08).
  10. Connect Pin-2 (Output) of ICBase-3 (74LS04) to Pin-2 (Input) of ICBase-2 (74LS08).
  11. Connect Pin-4 (Output) of ICBase-3 (74LS04) to Pin-4 (Input) of ICBase-2 (74LS08).
  12. Connect Pin-1 (Input) of ICBase-2 (74LS08) to Pin-20 (VCC) of ICBase-1 (74LS32).
  13. Connect Pin-7 (Ground) of ICBase-2 (74LS08) to GND Port.
  14. Connect VCC Port to Pin-20 (VCC) of ICBase-2 (74LS08).
  15. Connect Pin-7 (Ground) of ICBase-3 (74LS04) to Pin-7 (Ground) of ICBase-2 (74LS08).
  16. Connect Pin-7 (Ground) of ICBase-2 (74LS08) to Pin-7 (Ground) of ICBase-1 (74LS32).
  17. Connect Pin-20 (VCC) of ICBase-2 (74LS08) to Pin-20 (VCC) of ICBase-1 (74LS32).
  18. Connect Pin-20 (VCC) of ICBase-3 (74LS04) to Pin-20 (VCC) of ICBase-2 (74LS08).