Y3 Third Circuit

Ethan Matthew C. Astrologo
Ethan Matthew C. Astrologo
Created on Oct 7, 2025 0 0 3
Y3 Third Circuit
100%

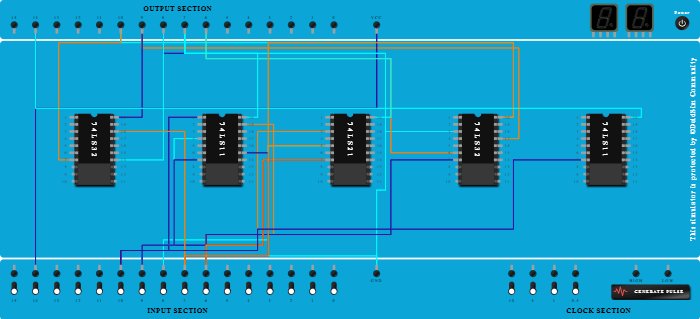
Integrated Circuits Used

Procedure

  1. Add IC 74LS11 into ICBase-2 (74LS11).
  2. Add IC 74LS21 into ICBase-3 (74LS21).
  3. Add IC 74LS32 into ICBase-4 (74LS32).
  4. Connect VCC Port to Input-14.
  5. Connect GND Port to Input-7.
  6. Connect Pin-3 (Input & Output) of ICBase-3 (74LS21) to Input-10.
  7. Connect Pin-7 (Ground) of ICBase-3 (74LS21) to Input-9.
  8. Connect Pin-5 (Input) of ICBase-3 (74LS21) to Input-8.
  9. Connect Pin-5 (Input) of ICBase-3 (74LS21) to Input-7.
  10. Connect Pin-1 (Input) of ICBase-2 (74LS11) to Input-10.
  11. Connect Pin-4 (Input) of ICBase-2 (74LS11) to Input-9.
  12. Connect Pin-19 (Input) of ICBase-2 (74LS11) to Input-6.
  13. Connect Pin-15 (Input) of ICBase-2 (74LS11) to Input-7.
  14. Add IC 74LS11 into ICBase-5 (74LS11).
  15. Connect Pin-20 (VCC) of ICBase-4 (74LS32) to Output-10.
  16. Connect Pin-17 (Output) of ICBase-4 (74LS32) to Output-9.
  17. Connect Pin-3 (Output) of ICBase-4 (74LS32) to Output-8.
  18. Connect Pin-3 (Output) of ICBase-4 (74LS32) to Output-7.
  19. Connect Pin-6 (Output) of ICBase-4 (74LS32) to Output-6.
  20. Add IC 74LS32 into ICBase-1 (74LS32).
  21. Connect VCC Port to Output-14.
  22. Connect GND Port to Output-7.
  23. Connect Pin-7 (Ground) of ICBase-1 (74LS32) to Output-10.
  24. Connect Pin-20 (VCC) of ICBase-1 (74LS32) to Output-9.
  25. Connect Pin-14 (Output) of ICBase-1 (74LS32) to Output-8.
  26. Connect Pin-18 (Input) of ICBase-1 (74LS32) to Input-7.
  27. Connect Pin-7 (Ground) of ICBase-4 (74LS32) to Input-6.
  28. Connect Pin-20 (VCC) of ICBase-3 (74LS21) to Output-6.
  29. Connect Pin-7 (Ground) of ICBase-3 (74LS21) to Input-6.
  30. Connect Pin-7 (Ground) of ICBase-2 (74LS11) to Input-9.
  31. Connect Pin-20 (VCC) of ICBase-2 (74LS11) to Output-7.
  32. Connect Pin-20 (VCC) of ICBase-4 (74LS32) to Input-7.
  33. Connect Pin-7 (Ground) of ICBase-5 (74LS11) to Input-10.
  34. Connect Pin-20 (VCC) of ICBase-5 (74LS11) to Output-14.