Untitled circuit

cavidan
cavidan
Created on Oct 7, 2025 0 0 2
Untitled circuit
100%

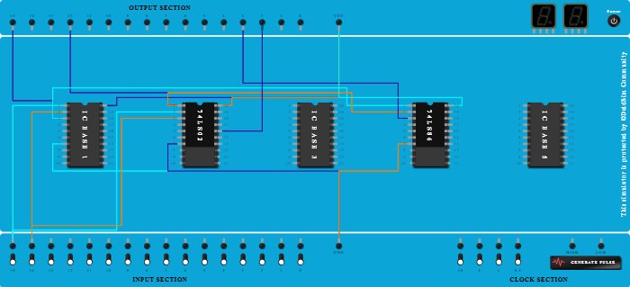
Integrated Circuits Used

Procedure

  1. Add IC 74LS02 into ICBase-2 (74LS02).
  2. Add IC 74LS86 into ICBase-4 (74LS86).
  3. Connect VCC Port to Pin-20 (Input & Output) of ICBase-1.
  4. Connect GND Port to Pin-7 (Input & Output) of ICBase-1.
  5. Connect VCC Port to Pin-20 (VCC) of ICBase-2 (74LS02).
  6. Connect GND Port to Pin-7 (Ground) of ICBase-2 (74LS02).
  7. Connect Input-15 to Pin-1 (Input & Output) of ICBase-1.
  8. Connect Pin-2 (Input & Output) of ICBase-1 to Input-14.
  9. Connect Output-15 to Pin-3 (Input & Output) of ICBase-1.
  10. Connect Pin-2 (Input) of ICBase-2 (74LS02) to Input-15.
  11. Connect Pin-3 (Input) of ICBase-2 (74LS02) to Input-14.
  12. Connect Output-12 to Pin-1 (Output) of ICBase-2 (74LS02).
  13. Connect Pin-1 (Input) of ICBase-4 (74LS86) to Pin-3 (Input & Output) of ICBase-1.
  14. Connect Pin-2 (Input) of ICBase-4 (74LS86) to Pin-1 (Output) of ICBase-2 (74LS02).
  15. Connect Output-3 to Pin-3 (Output) of ICBase-4 (74LS86).
  16. Connect VCC Port to Pin-20 (VCC) of ICBase-4 (74LS86).
  17. Connect GND Port to Pin-7 (Ground) of ICBase-4 (74LS86).
  18. Connect Pin-16 (Output) of ICBase-2 (74LS02) to Output-2.