Untitled circuit

Ruhi
Ruhi
Created on Oct 7, 2025 0 0 3
Untitled circuit
100%

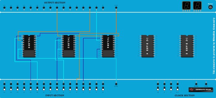
Integrated Circuits Used

Procedure

  1. Add IC 74LS00 into ICBase-1 (74LS00).
  2. Add IC 74LS02 into ICBase-2 (74LS02).
  3. Add IC 74LS86 into ICBase-3 (74LS86).
  4. Connect VCC Port to Pin-20 (VCC) of ICBase-1 (74LS00).
  5. Connect GND Port to Pin-7 (Ground) of ICBase-1 (74LS00).
  6. Connect Pin-1 (Input) of ICBase-3 (74LS86) to Input-4.
  7. Connect Pin-2 (Input) of ICBase-3 (74LS86) to Input-3.
  8. Connect Output-1 to Pin-3 (Output) of ICBase-3 (74LS86).
  9. Connect VCC Port to Pin-20 (VCC) of ICBase-3 (74LS86).
  10. Connect GND Port to Pin-7 (Ground) of ICBase-3 (74LS86).
  11. Connect GND Port to Pin-7 (Ground) of ICBase-2 (74LS02).
  12. Connect VCC Port to Pin-20 (VCC) of ICBase-2 (74LS02).
  13. Connect Input-7 to Pin-2 (Input) of ICBase-2 (74LS02).
  14. Connect Input-6 to Pin-3 (Input) of ICBase-2 (74LS02).
  15. Connect Output-2 to Pin-1 (Output) of ICBase-2 (74LS02).
  16. Connect Input-11 to Pin-1 (Input) of ICBase-1 (74LS00).
  17. Connect Input-10 to Pin-2 (Input) of ICBase-1 (74LS00).
  18. Connect Output-7 to Pin-3 (Output) of ICBase-1 (74LS00).