Untitled circuit

tarikemre41
tarikemre41
Created on Oct 7, 2025 0 0 3
Untitled circuit
100%

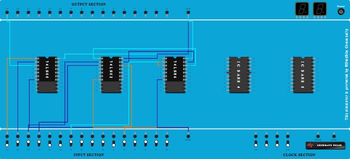
Integrated Circuits Used

Procedure

  1. Connect Pin-7 (Ground) of ICBase-1 (74LS00) to GND Port.
  2. Connect VCC Port to Pin-20 (VCC) of ICBase-1 (74LS00).
  3. Connect Pin-1 (Input) of ICBase-1 (74LS00) to Input-15.
  4. Connect Pin-2 (Input) of ICBase-1 (74LS00) to Input-14.
  5. Connect Pin-3 (Output) of ICBase-1 (74LS00) to Output-15.
  6. Add IC 74LS02 into ICBase-2 (74LS02).
  7. Connect Pin-7 (Ground) of ICBase-2 (74LS02) to GND Port.
  8. Connect Pin-20 (VCC) of ICBase-2 (74LS02) to VCC Port.
  9. Connect Pin-2 (Input) of ICBase-2 (74LS02) to Input-13.
  10. Connect Pin-3 (Input) of ICBase-2 (74LS02) to Input-12.
  11. Add IC 74LS86 into ICBase-3 (74LS86).
  12. Connect Pin-2 (Input) of ICBase-3 (74LS86) to Input-9.
  13. Connect Pin-3 (Output) of ICBase-3 (74LS86) to Pin-2 (Input) of ICBase-3 (74LS86).
  14. Connect Pin-7 (Ground) of ICBase-3 (74LS86) to GND Port.
  15. Connect Pin-20 (VCC) of ICBase-3 (74LS86) to VCC Port.
  16. Connect Pin-18 (Input) of ICBase-2 (74LS02) to Input-4.
  17. Connect Pin-19 (Input) of ICBase-3 (74LS86) to Pin-19 (Output) of ICBase-2 (74LS02).
  18. Connect Pin-1 (Output) of ICBase-2 (74LS02) to Pin-18 (Input) of ICBase-3 (74LS86).
  19. Add IC 74LS00 into ICBase-1 (74LS00).