New Circuit

Manan Dhiman
Manan Dhiman
Created on Oct 7, 2025 0 0 2
New Circuit
100%

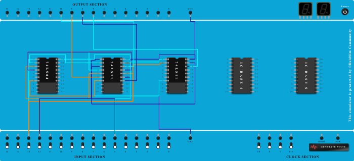
Integrated Circuits Used

Procedure

  1. Add IC 74LS04 into ICBase-1 (74LS04).
  2. Add IC 74LS11 into ICBase-2 (74LS11).
  3. Add IC 74LS11 into ICBase-3 (74LS11).
  4. Connect Pin-20 (VCC) of ICBase-3 (74LS11) to VCC Port.
  5. Connect Pin-7 (Ground) of ICBase-3 (74LS11) to GND Port.
  6. Connect Pin-7 (Ground) of ICBase-2 (74LS11) to Pin-7 (Ground) of ICBase-3 (74LS11).
  7. Connect Pin-7 (Ground) of ICBase-1 (74LS04) to Pin-7 (Ground) of ICBase-2 (74LS11).
  8. Connect Pin-20 (VCC) of ICBase-2 (74LS11) to Pin-20 (VCC) of ICBase-3 (74LS11).
  9. Connect Pin-20 (VCC) of ICBase-1 (74LS04) to Pin-20 (VCC) of ICBase-2 (74LS11).
  10. Connect Input-13 to Pin-1 (Input) of ICBase-1 (74LS04).
  11. Connect Input-12 to Pin-3 (Input) of ICBase-1 (74LS04).
  12. Connect Input-5 to Pin-1 (Input) of ICBase-2 (74LS11).
  13. Connect Pin-2 (Input) of ICBase-2 (74LS11) to Pin-2 (Output) of ICBase-1 (74LS04).
  14. Connect Pin-4 (Output) of ICBase-1 (74LS04) to Pin-19 (Input) of ICBase-2 (74LS11).
  15. Connect Input-5 to Pin-3 (Input) of ICBase-2 (74LS11).
  16. Connect Pin-4 (Output) of ICBase-1 (74LS04) to Pin-4 (Input) of ICBase-2 (74LS11).
  17. Connect Input-12 to Pin-5 (Input) of ICBase-2 (74LS11).
  18. Connect Input-5 to Pin-15 (Input) of ICBase-2 (74LS11).
  19. Connect Input-13 to Pin-16 (Input) of ICBase-2 (74LS11).
  20. Connect Pin-4 (Output) of ICBase-1 (74LS04) to Pin-17 (Input) of ICBase-2 (74LS11).
  21. Connect Input-5 to Pin-1 (Input) of ICBase-3 (74LS11).
  22. Connect Input-13 to Pin-2 (Input) of ICBase-3 (74LS11).
  23. Connect Input-12 to Pin-19 (Input) of ICBase-3 (74LS11).
  24. Connect Pin-18 (Output) of ICBase-2 (74LS11) to Output-10.
  25. Connect Pin-6 (Output) of ICBase-2 (74LS11) to Output-9.
  26. Connect Pin-14 (Output) of ICBase-2 (74LS11) to Output-8.
  27. Connect Output-7 to Pin-18 (Output) of ICBase-3 (74LS11).