New Circuit - Copy

Bhavy Gandhi
Bhavy Gandhi
Created on Oct 7, 2025 0 0 3
New Circuit - Copy
100%

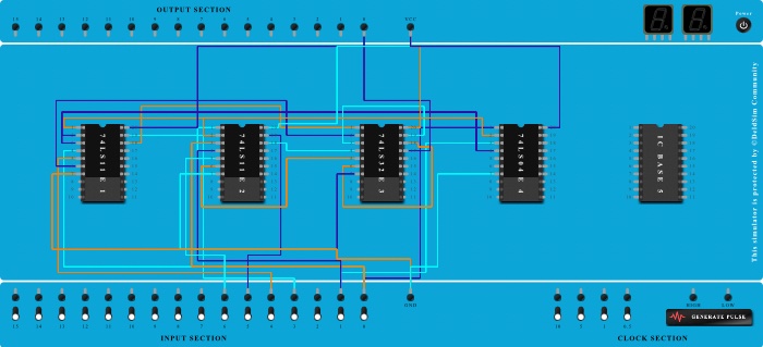
Integrated Circuits Used

Procedure

  1. Add IC 74LS11 into ICBase-1 (74LS11).
  2. Add IC 74LS11 into ICBase-2 (74LS11).
  3. Add IC 74LS32 into ICBase-3 (74LS32).
  4. Add IC 74LS04 into ICBase-4 (74LS04).
  5. Connect Pin-1 (Input) of ICBase-4 (74LS04) to Input-0.
  6. Connect Pin-3 (Input) of ICBase-4 (74LS04) to Input-1.
  7. Connect Pin-1 (Input) of ICBase-1 (74LS11) to Pin-2 (Output) of ICBase-4 (74LS04).
  8. Connect Pin-2 (Input) of ICBase-1 (74LS11) to Pin-4 (Output) of ICBase-4 (74LS04).
  9. Connect Pin-19 (Input) of ICBase-1 (74LS11) to Input-3.
  10. Connect Pin-1 (Input) of ICBase-3 (74LS32) to Pin-18 (Output) of ICBase-1 (74LS11).
  11. Connect Pin-3 (Input) of ICBase-1 (74LS11) to Pin-4 (Output) of ICBase-4 (74LS04).
  12. Connect Pin-4 (Input) of ICBase-1 (74LS11) to Input-0.
  13. Connect Pin-5 (Input) of ICBase-1 (74LS11) to Input-4.
  14. Connect Pin-2 (Input) of ICBase-3 (74LS32) to Pin-6 (Output) of ICBase-1 (74LS11).
  15. Connect Pin-19 (Input) of ICBase-3 (74LS32) to Pin-3 (Output) of ICBase-3 (74LS32).
  16. Connect Pin-6 (Output) of ICBase-3 (74LS32) to Pin-18 (Input) of ICBase-3 (74LS32).
  17. Connect Output-0 to Pin-17 (Output) of ICBase-3 (74LS32).
  18. Connect Pin-1 (Input) of ICBase-2 (74LS11) to Input-1.
  19. Connect Pin-2 (Input) of ICBase-2 (74LS11) to Pin-2 (Output) of ICBase-4 (74LS04).
  20. Connect Pin-19 (Input) of ICBase-2 (74LS11) to Input-5.
  21. Connect Pin-4 (Input) of ICBase-3 (74LS32) to Pin-18 (Output) of ICBase-2 (74LS11).
  22. Connect Pin-3 (Input) of ICBase-2 (74LS11) to Input-0.
  23. Connect Pin-4 (Input) of ICBase-2 (74LS11) to Input-1.
  24. Connect Pin-5 (Input) of ICBase-2 (74LS11) to Input-6.
  25. Connect Pin-5 (Input) of ICBase-3 (74LS32) to Pin-6 (Output) of ICBase-2 (74LS11).
  26. Connect Pin-20 (VCC) of ICBase-1 (74LS11) to VCC Port.
  27. Connect Pin-20 (VCC) of ICBase-2 (74LS11) to VCC Port.
  28. Connect Pin-20 (VCC) of ICBase-3 (74LS32) to VCC Port.
  29. Connect Pin-7 (Ground) of ICBase-3 (74LS32) to GND Port.
  30. Connect Pin-7 (Ground) of ICBase-2 (74LS11) to GND Port.
  31. Connect Pin-7 (Ground) of ICBase-1 (74LS11) to GND Port.
  32. Connect Pin-20 (VCC) of ICBase-4 (74LS04) to VCC Port.
  33. Connect Pin-7 (Ground) of ICBase-4 (74LS04) to GND Port.