New Circuit

Purva
Purva
Created on Oct 7, 2025 0 0 1
New Circuit
100%

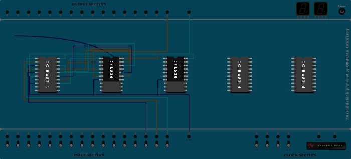
Integrated Circuits Used

Procedure

  1. Add IC 74LS20 into ICBase-2 (74LS20).
  2. Connect GND Port to Pin-8 (Input & Output) of ICBase-1.
  3. Connect VCC Port to Pin-20 (Input & Output) of ICBase-1.
  4. Connect Pin-20 (VCC) of ICBase-2 (74LS20) to VCC Port.
  5. Connect Pin-7 (Ground) of ICBase-2 (74LS20) to GND Port.
  6. Connect Input-0 to Pin-1 (Input & Output) of ICBase-1.
  7. Connect Input-1 to Pin-2 (Input & Output) of ICBase-1.
  8. Connect Input-2 to Pin-3 (Input & Output) of ICBase-1.
  9. Connect VCC Port to Pin-6 (Input & Output) of ICBase-1.
  10. Connect GND Port to Pin-4 (Input & Output) of ICBase-1.
  11. Connect Pin-5 (Input & Output) of ICBase-1 to GND Port.
  12. Connect Pin-5 (Input) of ICBase-2 (74LS20) to Pin-18 (Input & Output) of ICBase-1.
  13. Connect Pin-4 (Input) of ICBase-2 (74LS20) to Pin-17 (Input & Output) of ICBase-1.
  14. Connect Pin-2 (Input) of ICBase-2 (74LS20) to Pin-14 (Input & Output) of ICBase-1.
  15. Connect Pin-1 (Input) of ICBase-2 (74LS20) to Pin-13 (Input & Output) of ICBase-1.
  16. Connect Output-0 to Pin-6 (Output) of ICBase-2 (74LS20).
  17. Add IC 74LS20 into ICBase-3 (74LS20).
  18. Connect GND Port to Pin-7 (Ground) of ICBase-3 (74LS20).
  19. Connect VCC Port to Pin-20 (VCC) of ICBase-3 (74LS20).
  20. Connect Pin-14 (Input & Output) of ICBase-1 to Pin-15 (Input) of ICBase-2 (74LS20).
  21. Connect Pin-16 (Input) of ICBase-2 (74LS20) to Pin-15 (Input & Output) of ICBase-1.
  22. Connect Pin-16 (Input & Output) of ICBase-1 to Pin-18 (Input) of ICBase-2 (74LS20).
  23. Connect Pin-17 (Input & Output) of ICBase-1 to Pin-19 (Input) of ICBase-2 (74LS20).