Binary to Grey

Yajuvendra Ghatage
Yajuvendra Ghatage
Created on Oct 7, 2025 0 0 2
Binary to Grey
100%

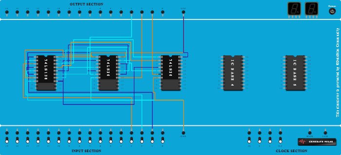
Integrated Circuits Used

Procedure

  1. Add IC 74LS138 into ICBase-1 (74LS138).
  2. Add IC 74LS20 into ICBase-2 (74LS20).
  3. Connect Input-1 to Pin-1 (Input) of ICBase-1 (74LS138).
  4. Connect Input-2 to Pin-2 (Input) of ICBase-1 (74LS138).
  5. Connect Input-3 to Pin-3 (Input) of ICBase-1 (74LS138).
  6. Connect VCC Port to Pin-6 (Input) of ICBase-1 (74LS138).
  7. Connect GND Port to Pin-8 (Ground) of ICBase-1 (74LS138).
  8. Connect Pin-20 (VCC) of ICBase-1 (74LS138) to VCC Port.
  9. Connect GND Port to Pin-4 (Input) of ICBase-1 (74LS138).
  10. Connect GND Port to Pin-5 (Input) of ICBase-1 (74LS138).
  11. Connect Pin-1 (Input) of ICBase-2 (74LS20) to Pin-7 (Output) of ICBase-1 (74LS138).
  12. Connect Pin-2 (Input) of ICBase-2 (74LS20) to Pin-13 (Output) of ICBase-1 (74LS138).
  13. Connect Pin-4 (Input) of ICBase-2 (74LS20) to Pin-14 (Output) of ICBase-1 (74LS138).
  14. Connect Pin-15 (Output) of ICBase-1 (74LS138) to Pin-5 (Input) of ICBase-2 (74LS20).
  15. Connect GND Port to Pin-7 (Ground) of ICBase-2 (74LS20).
  16. Connect VCC Port to Pin-20 (VCC) of ICBase-2 (74LS20).
  17. Connect Pin-15 (Input) of ICBase-2 (74LS20) to Pin-14 (Output) of ICBase-1 (74LS138).
  18. Connect Pin-16 (Input) of ICBase-2 (74LS20) to Pin-15 (Output) of ICBase-1 (74LS138).
  19. Connect Output-2 to Pin-14 (Output) of ICBase-2 (74LS20).
  20. Connect Pin-18 (Input) of ICBase-2 (74LS20) to Pin-16 (Output) of ICBase-1 (74LS138).
  21. Connect Pin-19 (Input) of ICBase-2 (74LS20) to Pin-17 (Output) of ICBase-1 (74LS138).
  22. Add IC 74LS20 into ICBase-3 (74LS20).
  23. Connect GND Port to Pin-7 (Ground) of ICBase-3 (74LS20).
  24. Connect VCC Port to Pin-20 (VCC) of ICBase-3 (74LS20).
  25. Connect Pin-1 (Input) of ICBase-3 (74LS20) to Pin-18 (Output) of ICBase-1 (74LS138).
  26. Connect Pin-2 (Input) of ICBase-3 (74LS20) to Pin-17 (Output) of ICBase-1 (74LS138).
  27. Connect Pin-4 (Input) of ICBase-3 (74LS20) to Pin-13 (Output) of ICBase-1 (74LS138).
  28. Connect Pin-5 (Input) of ICBase-3 (74LS20) to Pin-14 (Output) of ICBase-1 (74LS138).
  29. Connect Output-3 to Pin-6 (Output) of ICBase-2 (74LS20).
  30. Connect Output-1 to Pin-6 (Output) of ICBase-3 (74LS20).