lab 6 task 2

rahul
rahul
Created on Oct 14, 2025 0 0 0
lab 6 task 2
100%

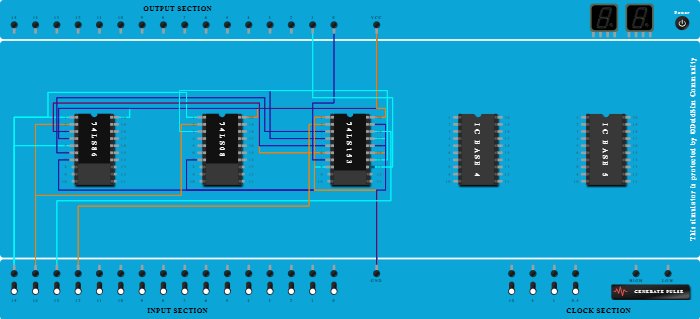
Procedure

  1. Add IC 74LS86 into ICBase-1 (74LS86).
  2. Add IC 74LS08 into ICBase-2 (74LS08).
  3. Add IC 74LS153 into ICBase-3 (74LS153).
  4. Connect GND Port to Pin-7 (Ground) of ICBase-1 (74LS86).
  5. Connect VCC Port to Pin-20 (VCC) of ICBase-1 (74LS86).
  6. Connect VCC Port to Pin-20 (VCC) of ICBase-2 (74LS08).
  7. Connect GND Port to Pin-7 (Ground) of ICBase-2 (74LS08).
  8. Connect Input-15 to Pin-1 (Input) of ICBase-1 (74LS86).
  9. Connect Input-14 to Pin-2 (Input) of ICBase-1 (74LS86).
  10. Connect VCC Port to Pin-4 (Input) of ICBase-1 (74LS86).
  11. Connect Input-15 to Pin-5 (Input) of ICBase-1 (74LS86).
  12. Connect Pin-6 (Input) of ICBase-3 (74LS153) to Pin-3 (Output) of ICBase-1 (74LS86).
  13. Connect Pin-3 (Input) of ICBase-3 (74LS153) to Pin-6 (Output) of ICBase-1 (74LS86).
  14. Connect Input-15 to Pin-1 (Input) of ICBase-2 (74LS08).
  15. Connect Input-14 to Pin-2 (Input) of ICBase-2 (74LS08).
  16. Connect Pin-4 (Input) of ICBase-3 (74LS153) to Pin-3 (Output) of ICBase-2 (74LS08).
  17. Connect GND Port to Pin-8 (Ground) of ICBase-3 (74LS153).
  18. Connect VCC Port to Pin-20 (VCC) of ICBase-3 (74LS153).
  19. Connect Pin-5 (Input) of ICBase-3 (74LS153) to Pin-3 (Output) of ICBase-1 (74LS86).
  20. Connect Pin-14 (Input) of ICBase-3 (74LS153) to Pin-3 (Output) of ICBase-2 (74LS08).
  21. Connect GND Port to Pin-15 (Input) of ICBase-3 (74LS153).
  22. Connect GND Port to Pin-16 (Input) of ICBase-3 (74LS153).
  23. Connect GND Port to Pin-17 (Input) of ICBase-3 (74LS153).
  24. Connect GND Port to Pin-1 (Input) of ICBase-3 (74LS153).
  25. Connect GND Port to Pin-19 (Input) of ICBase-3 (74LS153).
  26. Connect Input-13 to Pin-18 (Input) of ICBase-3 (74LS153).
  27. Connect Input-12 to Pin-2 (Input) of ICBase-3 (74LS153).
  28. Connect Output-0 to Pin-7 (Output) of ICBase-3 (74LS153).
  29. Connect Output-1 to Pin-13 (Output) of ICBase-3 (74LS153).