New Circuit

Berruhan
Berruhan
Created on Oct 7, 2025 0 0 4
New Circuit
100%

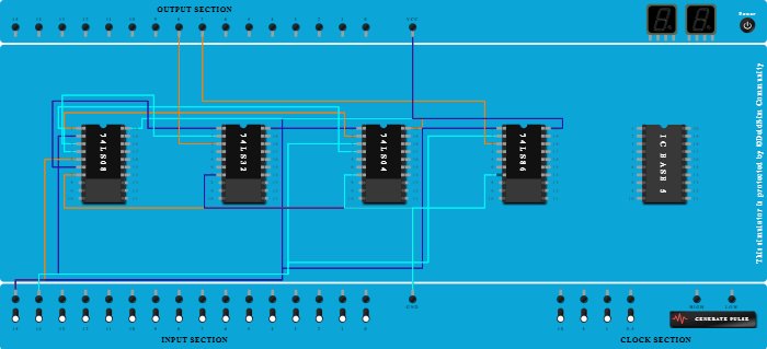
Integrated Circuits Used

Procedure

  1. Add IC 74LS08 into ICBase-1 (74LS08).
  2. Add IC 74LS32 into ICBase-2 (74LS32).
  3. Add IC 74LS04 into ICBase-3 (74LS04).
  4. Connect Pin-1 (Input) of ICBase-3 (74LS04) to Input-15.
  5. Connect Pin-3 (Input) of ICBase-3 (74LS04) to Input-14.
  6. Connect VCC Port to Pin-20 (VCC) of ICBase-3 (74LS04).
  7. Connect VCC Port to Pin-20 (VCC) of ICBase-2 (74LS32).
  8. Connect VCC Port to Pin-20 (VCC) of ICBase-1 (74LS08).
  9. Connect GND Port to Pin-7 (Ground) of ICBase-1 (74LS08).
  10. Connect GND Port to Pin-7 (Ground) of ICBase-2 (74LS32).
  11. Connect GND Port to Pin-7 (Ground) of ICBase-3 (74LS04).
  12. Connect Pin-1 (Input) of ICBase-1 (74LS08) to Pin-2 (Output) of ICBase-3 (74LS04).
  13. Connect Input-14 to Pin-2 (Input) of ICBase-1 (74LS08).
  14. Connect Pin-4 (Input) of ICBase-1 (74LS08) to Pin-4 (Output) of ICBase-3 (74LS04).
  15. Connect Pin-5 (Input) of ICBase-1 (74LS08) to Input-15.
  16. Connect Pin-1 (Input) of ICBase-2 (74LS32) to Pin-6 (Output) of ICBase-1 (74LS08).
  17. Connect Pin-2 (Input) of ICBase-2 (74LS32) to Pin-3 (Output) of ICBase-1 (74LS08).
  18. Connect Output-8 to Pin-3 (Output) of ICBase-2 (74LS32).
  19. Add IC 74LS86 into ICBase-4 (74LS86).
  20. Connect Pin-1 (Input) of ICBase-4 (74LS86) to Input-15.
  21. Connect Pin-2 (Input) of ICBase-4 (74LS86) to Input-14.
  22. Connect Output-7 to Pin-3 (Output) of ICBase-4 (74LS86).
  23. Connect VCC Port to Pin-20 (VCC) of ICBase-4 (74LS86).
  24. Connect GND Port to Pin-7 (Ground) of ICBase-4 (74LS86).