New Circuit

Sudenaz Garip
Sudenaz Garip
Created on Oct 7, 2025 0 0 3
New Circuit
100%

Integrated Circuits Used

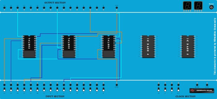
Procedure

  1. Add IC 74LS02 into ICBase-1 (74LS02).
  2. Connect VCC Port to Pin-20 (VCC) of ICBase-1 (74LS02).
  3. Connect GND Port to Pin-7 (Ground) of ICBase-1 (74LS02).
  4. Connect Pin-2 (Input) of ICBase-1 (74LS02) to Input-15.
  5. Connect Pin-3 (Input) of ICBase-1 (74LS02) to Input-14.
  6. Connect Output-13 to Pin-1 (Output) of ICBase-1 (74LS02).
  7. Add IC 74LS00 into ICBase-2 (74LS00).
  8. Connect Pin-4 (Input) of ICBase-2 (74LS00) to Input-12.
  9. Connect Pin-5 (Input) of ICBase-2 (74LS00) to Input-11.
  10. Connect Output-7 to Pin-6 (Output) of ICBase-2 (74LS00).
  11. Connect Pin-20 (VCC) of ICBase-2 (74LS00) to VCC Port.
  12. Connect Pin-7 (Ground) of ICBase-2 (74LS00) to GND Port.
  13. Add IC 74LS86 into ICBase-3 (74LS86).
  14. Connect Pin-20 (VCC) of ICBase-3 (74LS86) to VCC Port.
  15. Connect Pin-7 (Ground) of ICBase-3 (74LS86) to GND Port.
  16. Connect Pin-19 (Input) of ICBase-3 (74LS86) to Input-6.
  17. Connect Pin-18 (Input) of ICBase-3 (74LS86) to Input-5.
  18. Connect Output-2 to Pin-17 (Output) of ICBase-3 (74LS86).