New Circuit

Sudenaz Garip
Sudenaz Garip
Created on Oct 7, 2025 0 0 1
New Circuit
100%

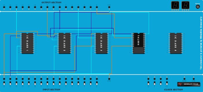
Integrated Circuits Used

Procedure

  1. Connect Pin-20 (Input & Output) of ICBase-1 to VCC Port.
  2. Connect Pin-7 (Input & Output) of ICBase-1 to GND Port.
  3. Connect Pin-1 (Input & Output) of ICBase-1 to Input-15.
  4. Connect Pin-2 (Input & Output) of ICBase-1 to Input-14.
  5. Connect Output-13 to Pin-3 (Input & Output) of ICBase-1.
  6. Connect Pin-1 (Input & Output) of ICBase-2 to Pin-3 (Input & Output) of ICBase-1.
  7. Connect Pin-20 (Input & Output) of ICBase-2 to VCC Port.
  8. Connect Pin-7 (Input & Output) of ICBase-2 to GND Port.
  9. Connect Output-8 to Pin-2 (Input & Output) of ICBase-2.
  10. Connect Pin-20 (Input & Output) of ICBase-3 to VCC Port.
  11. Connect Pin-7 (Input & Output) of ICBase-3 to GND Port.
  12. Connect Pin-1 (Input & Output) of ICBase-3 to Input-15.
  13. Connect Pin-2 (Input & Output) of ICBase-3 to Input-14.
  14. Connect Output-3 to Pin-3 (Input & Output) of ICBase-3.
  15. Connect Output-6 to Pin-4 (Input & Output) of ICBase-2.
  16. Add IC 74LS86 into ICBase-4 (74LS86).
  17. Connect Pin-20 (VCC) of ICBase-4 (74LS86) to VCC Port.
  18. Connect Pin-7 (Ground) of ICBase-4 (74LS86) to GND Port.
  19. Connect Pin-1 (Input) of ICBase-4 (74LS86) to Pin-2 (Input & Output) of ICBase-2.
  20. Connect Pin-2 (Input) of ICBase-4 (74LS86) to Pin-4 (Input & Output) of ICBase-2.
  21. Connect Pin-3 (Output) of ICBase-4 (74LS86) to Output-0.