New Circuit

Tunahan
Tunahan
Created on Oct 7, 2025 0 0 3
New Circuit
100%

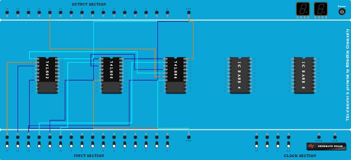
Integrated Circuits Used

Procedure

  1. Add IC 74LS02 into ICBase-1 (74LS02).
  2. Connect Pin-7 (Ground) of ICBase-1 (74LS02) to GND Port.
  3. Connect Pin-20 (VCC) of ICBase-1 (74LS02) to VCC Port.
  4. Connect Pin-2 (Input) of ICBase-1 (74LS02) to Input-15.
  5. Connect Pin-3 (Input) of ICBase-1 (74LS02) to Input-14.
  6. Add IC 74LS00 into ICBase-2 (74LS00).
  7. Connect Pin-7 (Ground) of ICBase-2 (74LS00) to GND Port.
  8. Connect Pin-20 (VCC) of ICBase-2 (74LS00) to VCC Port.
  9. Add IC 74LS86 into ICBase-3 (74LS86).
  10. Connect Pin-7 (Ground) of ICBase-3 (74LS86) to GND Port.
  11. Connect Pin-20 (VCC) of ICBase-3 (74LS86) to VCC Port.
  12. Connect Pin-1 (Input) of ICBase-3 (74LS86) to Input-13.
  13. Connect Pin-2 (Input) of ICBase-3 (74LS86) to Input-12.
  14. Connect Pin-1 (Input) of ICBase-2 (74LS00) to Input-11.
  15. Connect Pin-2 (Input) of ICBase-2 (74LS00) to Input-10.
  16. Connect Pin-4 (Input) of ICBase-3 (74LS86) to Pin-3 (Output) of ICBase-2 (74LS00).
  17. Connect Pin-5 (Input) of ICBase-3 (74LS86) to Pin-1 (Output) of ICBase-1 (74LS02).
  18. Connect Output-11 to Pin-6 (Output) of ICBase-3 (74LS86).