Half subtr.

Aryan Chavan
Aryan Chavan
Created on Nov 3, 2025 0 0 0
Half subtr.
100%

Procedure

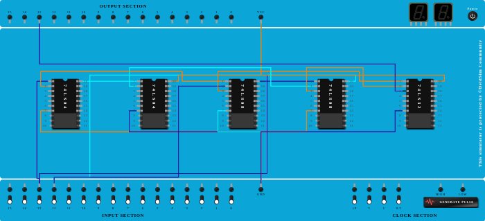
  1. Add IC 74LS04 into ICBase-1 (74LS04).
  2. Add IC 74LS04 into ICBase-2 (74LS04).
  3. Add IC 74LS08 into ICBase-3 (74LS08).
  4. Add IC 74LS08 into ICBase-4 (74LS08).
  5. Add IC 74LS32 into ICBase-5 (74LS32).
  6. Connect GND Port to Pin-7 (Ground) of ICBase-1 (74LS04).
  7. Connect GND Port to Pin-7 (Ground) of ICBase-2 (74LS04).
  8. Connect GND Port to Pin-7 (Ground) of ICBase-3 (74LS08).
  9. Connect GND Port to Pin-7 (Ground) of ICBase-4 (74LS08).
  10. Connect GND Port to Pin-7 (Ground) of ICBase-5 (74LS32).
  11. Connect VCC Port to Pin-20 (VCC) of ICBase-1 (74LS04).
  12. Connect VCC Port to Pin-20 (VCC) of ICBase-2 (74LS04).
  13. Connect VCC Port to Pin-20 (VCC) of ICBase-3 (74LS08).
  14. Connect VCC Port to Pin-20 (VCC) of ICBase-4 (74LS08).
  15. Connect VCC Port to Pin-20 (VCC) of ICBase-5 (74LS32).
  16. Connect Pin-1 (Input) of ICBase-1 (74LS04) to Input-13.
  17. Connect Pin-1 (Input) of ICBase-2 (74LS04) to Input-12.
  18. Connect Pin-1 (Input) of ICBase-3 (74LS08) to Pin-2 (Output) of ICBase-1 (74LS04).
  19. Connect Pin-2 (Input) of ICBase-3 (74LS08) to Input-12.
  20. Connect Pin-1 (Input) of ICBase-5 (74LS32) to Pin-3 (Output) of ICBase-3 (74LS08).
  21. Connect Pin-1 (Input) of ICBase-4 (74LS08) to Input-13.
  22. Connect Pin-2 (Input) of ICBase-4 (74LS08) to Pin-2 (Output) of ICBase-2 (74LS04).
  23. Connect Pin-2 (Input) of ICBase-5 (74LS32) to Pin-3 (Output) of ICBase-4 (74LS08).
  24. Connect Output-13 to Pin-3 (Output) of ICBase-5 (74LS32).