New Circuit

Tanya Saxena
Tanya Saxena
Created on Oct 7, 2025 0 0 3
New Circuit
100%

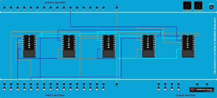
Integrated Circuits Used

Procedure

  1. Add IC 74LS86 into ICBase-1 (74LS86).
  2. Connect GND Port to Pin-7 (Ground) of ICBase-1 (74LS86).
  3. Connect VCC Port to Pin-20 (VCC) of ICBase-1 (74LS86).
  4. Connect Input-14 to Pin-1 (Input) of ICBase-1 (74LS86).
  5. Connect Input-13 to Pin-2 (Input) of ICBase-1 (74LS86).
  6. Connect Pin-4 (Input) of ICBase-1 (74LS86) to Pin-3 (Output) of ICBase-1 (74LS86).
  7. Connect Input-11 to Pin-4 (Input) of ICBase-1 (74LS86).
  8. Add IC 74LS08 into ICBase-2 (74LS08).
  9. Add IC 74LS08 into ICBase-3 (74LS08).
  10. Add IC 74LS08 into ICBase-4 (74LS08).
  11. Connect Pin-1 (Input) of ICBase-2 (74LS08) to Input-14.
  12. Connect Pin-1 (Input) of ICBase-3 (74LS08) to Input-14.
  13. Connect Pin-2 (Input) of ICBase-2 (74LS08) to Input-13.
  14. Connect Pin-1 (Input) of ICBase-4 (74LS08) to Input-13.
  15. Connect Pin-2 (Input) of ICBase-3 (74LS08) to Input-11.
  16. Connect Pin-2 (Input) of ICBase-4 (74LS08) to Input-11.
  17. Add IC 74LS32 into ICBase-5 (74LS32).
  18. Connect VCC Port to Pin-20 (VCC) of ICBase-2 (74LS08).
  19. Connect GND Port to Pin-7 (Ground) of ICBase-2 (74LS08).
  20. Connect GND Port to Pin-7 (Ground) of ICBase-3 (74LS08).
  21. Connect VCC Port to Pin-20 (VCC) of ICBase-3 (74LS08).
  22. Connect GND Port to Pin-7 (Ground) of ICBase-4 (74LS08).
  23. Connect VCC Port to Pin-20 (VCC) of ICBase-4 (74LS08).
  24. Connect GND Port to Pin-7 (Ground) of ICBase-5 (74LS32).
  25. Connect VCC Port to Pin-20 (VCC) of ICBase-5 (74LS32).
  26. Connect Pin-1 (Input) of ICBase-5 (74LS32) to Pin-3 (Output) of ICBase-2 (74LS08).
  27. Connect Pin-2 (Input) of ICBase-5 (74LS32) to Pin-3 (Output) of ICBase-3 (74LS08).
  28. Connect Pin-4 (Input) of ICBase-5 (74LS32) to Pin-3 (Output) of ICBase-4 (74LS08).
  29. Connect Output-5 to Pin-3 (Output) of ICBase-5 (74LS32).