FULL ADDER

Meghana Nakade
Meghana Nakade
Created on Oct 13, 2025 0 0 0
FULL ADDER
100%

Procedure

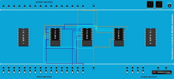
  1. Add IC 74LS86 into ICBase-2 (74LS86).
  2. Add IC 74LS08 into ICBase-3 (74LS08).
  3. Add IC 74LS32 into ICBase-4 (74LS32).
  4. Connect Pin-1 (Input) of ICBase-2 (74LS86) to Input-0.
  5. Connect Input-1 to Pin-2 (Input) of ICBase-2 (74LS86).
  6. Connect Pin-4 (Input) of ICBase-2 (74LS86) to Pin-3 (Output) of ICBase-2 (74LS86).
  7. Connect Pin-1 (Input) of ICBase-3 (74LS08) to Pin-3 (Output) of ICBase-2 (74LS86).
  8. Connect Pin-5 (Input) of ICBase-2 (74LS86) to Input-2.
  9. Connect Output-1 to Pin-6 (Output) of ICBase-2 (74LS86).
  10. Connect Input-2 to Pin-2 (Input) of ICBase-3 (74LS08).
  11. Connect Pin-1 (Input) of ICBase-4 (74LS32) to Pin-3 (Output) of ICBase-3 (74LS08).
  12. Connect Pin-4 (Input) of ICBase-3 (74LS08) to Input-1.
  13. Connect Pin-5 (Input) of ICBase-3 (74LS08) to Input-0.
  14. Connect Pin-2 (Input) of ICBase-4 (74LS32) to Pin-6 (Output) of ICBase-3 (74LS08).
  15. Connect Pin-3 (Output) of ICBase-4 (74LS32) to Output-0.
  16. Connect GND Port to Pin-7 (Ground) of ICBase-2 (74LS86).
  17. Connect GND Port to Pin-7 (Ground) of ICBase-3 (74LS08).
  18. Connect GND Port to Pin-7 (Ground) of ICBase-4 (74LS32).
  19. Connect VCC Port to Pin-20 (VCC) of ICBase-2 (74LS86).
  20. Connect VCC Port to Pin-20 (VCC) of ICBase-3 (74LS08).
  21. Connect VCC Port to Pin-20 (VCC) of ICBase-4 (74LS32).