Full Adder

Raee Dere
Raee Dere
Created on Oct 8, 2025 0 0 3
Full Adder
100%

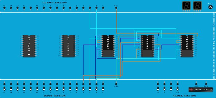
Integrated Circuits Used

Procedure

  1. Add IC 74LS86 into ICBase-3 (74LS86).
  2. Add IC 74LS08 into ICBase-4 (74LS08).
  3. Add IC 74LS32 into ICBase-5 (74LS32).
  4. Connect GND Port to Pin-7 (Ground) of ICBase-3 (74LS86).
  5. Connect VCC Port to Pin-20 (VCC) of ICBase-3 (74LS86).
  6. Connect GND Port to Pin-7 (Ground) of ICBase-4 (74LS08).
  7. Connect VCC Port to Pin-20 (VCC) of ICBase-4 (74LS08).
  8. Connect GND Port to Pin-7 (Ground) of ICBase-5 (74LS32).
  9. Connect VCC Port to Pin-20 (VCC) of ICBase-5 (74LS32).
  10. Connect Pin-1 (Input) of ICBase-3 (74LS86) to Input-1.
  11. Connect Pin-2 (Input) of ICBase-3 (74LS86) to Input-2.
  12. Connect Pin-4 (Input) of ICBase-3 (74LS86) to Pin-3 (Output) of ICBase-3 (74LS86).
  13. Connect Pin-5 (Input) of ICBase-3 (74LS86) to Input-3.
  14. Connect Output-1 to Pin-6 (Output) of ICBase-3 (74LS86).
  15. Connect Pin-1 (Input) of ICBase-4 (74LS08) to Input-1.
  16. Connect Pin-2 (Input) of ICBase-4 (74LS08) to Input-2.
  17. Connect Pin-1 (Input) of ICBase-5 (74LS32) to Pin-3 (Output) of ICBase-4 (74LS08).
  18. Connect Pin-4 (Input) of ICBase-4 (74LS08) to Input-2.
  19. Connect Pin-5 (Input) of ICBase-4 (74LS08) to Input-3.
  20. Connect Pin-2 (Input) of ICBase-5 (74LS32) to Pin-6 (Output) of ICBase-4 (74LS08).
  21. Connect Pin-4 (Input) of ICBase-5 (74LS32) to Pin-3 (Output) of ICBase-5 (74LS32).
  22. Connect Input-1 to Pin-15 (Input) of ICBase-4 (74LS08).
  23. Connect Input-3 to Pin-16 (Input) of ICBase-4 (74LS08).
  24. Connect Pin-5 (Input) of ICBase-5 (74LS32) to Pin-14 (Output) of ICBase-4 (74LS08).
  25. Connect Output-2 to Pin-6 (Output) of ICBase-5 (74LS32).