New Circuit

Harikrishna Polisetty
Harikrishna Polisetty
Created on Nov 2, 2025 0 0 4
New Circuit
100%

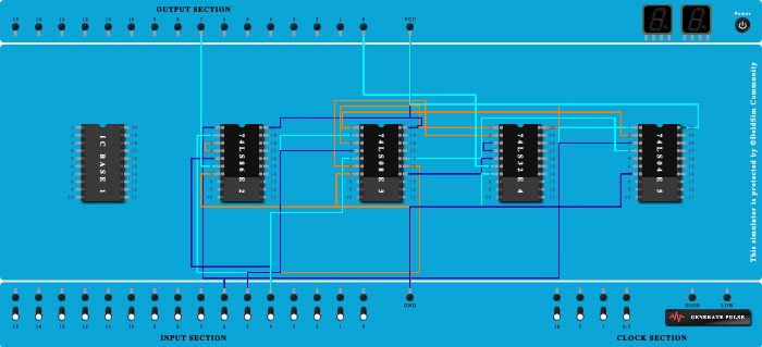
Integrated Circuits Used

Procedure

  1. Add IC 74LS86 into ICBase-2 (74LS86).
  2. Add IC 74LS08 into ICBase-3 (74LS08).
  3. Add IC 74LS32 into ICBase-4 (74LS32).
  4. Connect Pin-1 (Input) of ICBase-2 (74LS86) to Input-6.
  5. Connect Pin-2 (Input) of ICBase-2 (74LS86) to Input-5.
  6. Connect Pin-3 (Output) of ICBase-2 (74LS86) to Pin-4 (Input) of ICBase-2 (74LS86).
  7. Connect Pin-5 (Input) of ICBase-2 (74LS86) to Input-4.
  8. Connect Pin-6 (Output) of ICBase-2 (74LS86) to Output-7.
  9. Connect GND Port to Pin-7 (Ground) of ICBase-2 (74LS86).
  10. Connect VCC Port to Pin-20 (VCC) of ICBase-2 (74LS86).
  11. Add IC 74LS04 into ICBase-5 (74LS04).
  12. Connect Pin-1 (Input) of ICBase-5 (74LS04) to Input-6.
  13. Connect Pin-1 (Input) of ICBase-3 (74LS08) to Pin-2 (Output) of ICBase-5 (74LS04).
  14. Connect Pin-3 (Input) of ICBase-5 (74LS04) to Input-6.
  15. Connect Pin-16 (Input) of ICBase-3 (74LS08) to Pin-4 (Output) of ICBase-5 (74LS04).
  16. Connect Pin-15 (Input) of ICBase-3 (74LS08) to Input-5.
  17. Connect Pin-5 (Input) of ICBase-4 (74LS32) to Pin-14 (Output) of ICBase-3 (74LS08).
  18. Connect Pin-2 (Input) of ICBase-3 (74LS08) to Input-5.
  19. Connect Pin-1 (Input) of ICBase-4 (74LS32) to Pin-3 (Output) of ICBase-3 (74LS08).
  20. Connect Pin-4 (Input) of ICBase-3 (74LS08) to Input-5.
  21. Connect Input-4 to Pin-5 (Input) of ICBase-3 (74LS08).
  22. Connect Pin-2 (Input) of ICBase-4 (74LS32) to Pin-6 (Output) of ICBase-3 (74LS08).
  23. Connect Pin-4 (Input) of ICBase-4 (74LS32) to Pin-3 (Output) of ICBase-4 (74LS32).
  24. Connect Output-0 to Pin-6 (Output) of ICBase-4 (74LS32).
  25. Connect GND Port to Pin-7 (Ground) of ICBase-3 (74LS08).
  26. Connect VCC Port to Pin-20 (VCC) of ICBase-3 (74LS08).
  27. Connect GND Port to Pin-7 (Ground) of ICBase-4 (74LS32).
  28. Connect VCC Port to Pin-20 (VCC) of ICBase-4 (74LS32).
  29. Connect GND Port to Pin-7 (Ground) of ICBase-5 (74LS04).
  30. Connect VCC Port to Pin-20 (VCC) of ICBase-5 (74LS04).