18.11.2025 2

sude
sude
Created on Nov 18, 2025 0 0 3
18.11.2025 2
100%

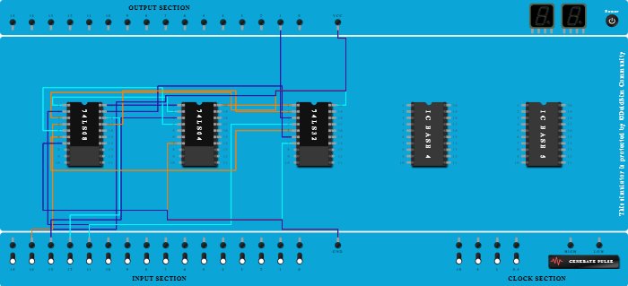
Integrated Circuits Used

Procedure

  1. Add IC 74LS08 into ICBase-1 (74LS08).
  2. Add IC 74LS04 into ICBase-2 (74LS04).
  3. Add IC 74LS32 into ICBase-3 (74LS32).
  4. Connect Pin-1 (Input) of ICBase-2 (74LS04) to Input-14.
  5. Connect Pin-1 (Input) of ICBase-1 (74LS08) to Pin-2 (Output) of ICBase-2 (74LS04).
  6. Connect Pin-1 (Input) of ICBase-3 (74LS32) to Pin-3 (Output) of ICBase-1 (74LS08).
  7. Connect Pin-2 (Input) of ICBase-1 (74LS08) to Input-11.
  8. Connect Pin-4 (Input) of ICBase-3 (74LS32) to Input-11.
  9. Connect Pin-4 (Input) of ICBase-1 (74LS08) to Input-14.
  10. Connect Pin-3 (Input) of ICBase-2 (74LS04) to Input-13.
  11. Connect Pin-5 (Input) of ICBase-1 (74LS08) to Pin-4 (Output) of ICBase-2 (74LS04).
  12. Connect Pin-5 (Input) of ICBase-3 (74LS32) to Pin-6 (Output) of ICBase-1 (74LS08).
  13. Connect Pin-19 (Input) of ICBase-1 (74LS08) to Pin-6 (Output) of ICBase-3 (74LS32).
  14. Connect Pin-18 (Input) of ICBase-1 (74LS08) to Input-12.
  15. Connect Pin-2 (Input) of ICBase-3 (74LS32) to Pin-17 (Output) of ICBase-1 (74LS08).
  16. Connect Output-1 to Pin-3 (Output) of ICBase-3 (74LS32).
  17. Connect Pin-20 (VCC) of ICBase-3 (74LS32) to VCC Port.
  18. Connect Pin-20 (VCC) of ICBase-2 (74LS04) to VCC Port.
  19. Connect Pin-20 (VCC) of ICBase-1 (74LS08) to VCC Port.
  20. Connect Pin-7 (Ground) of ICBase-3 (74LS32) to GND Port.
  21. Connect Pin-7 (Ground) of ICBase-2 (74LS04) to GND Port.
  22. Connect Pin-7 (Ground) of ICBase-1 (74LS08) to GND Port.