New Circuit

tanishqa
tanishqa
Created on Oct 14, 2025 0 0 3
New Circuit
100%

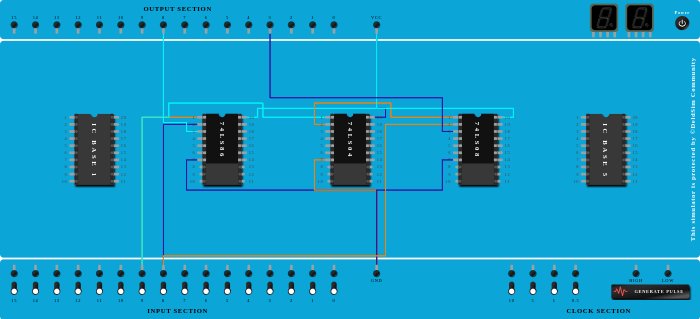
Integrated Circuits Used

Procedure

  1. Add IC 74LS86 into ICBase-2 (74LS86).
  2. Connect GND Port to Pin-7 (Ground) of ICBase-2 (74LS86).
  3. Connect VCC Port to Pin-20 (VCC) of ICBase-2 (74LS86).
  4. Connect Pin-1 (Input) of ICBase-2 (74LS86) to Input-9.
  5. Connect Input-8 to Pin-2 (Input) of ICBase-2 (74LS86).
  6. Connect Output-8 to Pin-3 (Output) of ICBase-2 (74LS86).
  7. Add IC 74LS04 into ICBase-3 (74LS04).
  8. Connect GND Port to Pin-7 (Ground) of ICBase-3 (74LS04).
  9. Connect VCC Port to Pin-20 (VCC) of ICBase-3 (74LS04).
  10. Connect Pin-1 (Input) of ICBase-3 (74LS04) to Input-9.
  11. Connect Pin-1 (Input) of ICBase-4 (74LS08) to Pin-2 (Output) of ICBase-3 (74LS04).
  12. Connect GND Port to Pin-7 (Ground) of ICBase-4 (74LS08).
  13. Connect Pin-20 (VCC) of ICBase-4 (74LS08) to VCC Port.
  14. Connect Pin-2 (Input) of ICBase-4 (74LS08) to Input-8.
  15. Connect Output-3 to Pin-3 (Output) of ICBase-4 (74LS08).
  16. Add IC 74LS08 into ICBase-4 (74LS08).