New Circuit

Rajvaibhav Nilam Ozarkar
Rajvaibhav Nilam Ozarkar
Created on Oct 7, 2025 0 0 1
New Circuit
100%

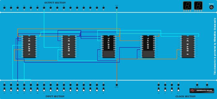
Integrated Circuits Used

Procedure

  1. Add IC 74LS08 into ICBase-3 (74LS08).
  2. Add IC 74LS08 into ICBase-4 (74LS08).
  3. Connect Input-13 to Pin-1 (Input & Output) of ICBase-1.
  4. Connect Input-12 to Pin-2 (Input & Output) of ICBase-1.
  5. Connect Pin-1 (Input & Output) of ICBase-2 to Pin-3 (Input & Output) of ICBase-1.
  6. Connect Pin-1 (Input) of ICBase-3 (74LS08) to Pin-3 (Input & Output) of ICBase-1.
  7. Connect VCC Port to Pin-20 (Input & Output) of ICBase-1.
  8. Connect GND Port to Pin-7 (Input & Output) of ICBase-1.
  9. Connect VCC Port to Pin-20 (Input & Output) of ICBase-2.
  10. Connect GND Port to Pin-7 (Input & Output) of ICBase-2.
  11. Connect VCC Port to Pin-20 (VCC) of ICBase-3 (74LS08).
  12. Connect GND Port to Pin-7 (Ground) of ICBase-3 (74LS08).
  13. Connect Pin-5 (Input & Output) of ICBase-1 to Input-11.
  14. Connect VCC Port to Pin-20 (VCC) of ICBase-4 (74LS08).
  15. Connect GND Port to Pin-7 (Ground) of ICBase-4 (74LS08).
  16. Connect VCC Port to Pin-20 (Input & Output) of ICBase-5.
  17. Connect GND Port to Pin-7 (Input & Output) of ICBase-5.
  18. Connect Pin-2 (Input) of ICBase-3 (74LS08) to Pin-3 (Input & Output) of ICBase-2.
  19. Connect Output-9 to Pin-6 (Input & Output) of ICBase-2.
  20. Connect Pin-3 (Output) of ICBase-4 (74LS08) to Pin-1 (Input & Output) of ICBase-1.
  21. Connect Pin-6 (Output) of ICBase-4 (74LS08) to Pin-2 (Input & Output) of ICBase-1.
  22. Connect Pin-1 (Input & Output) of ICBase-5 to Pin-3 (Output) of ICBase-3 (74LS08).