full adder

Urvish Bharde
Urvish Bharde
Created on Oct 7, 2025 2 2 2
full adder
100%

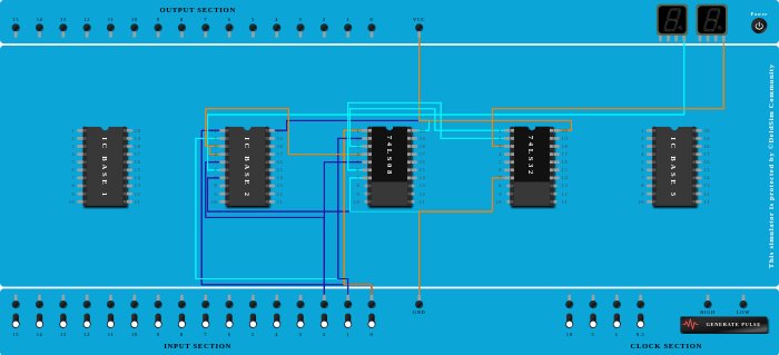
Integrated Circuits Used

Procedure

  1. Add IC 74LS08 into ICBase-3 (74LS08).
  2. Add IC 74LS32 into ICBase-4 (74LS32).
  3. Connect VCC Port to Pin-20 (Input & Output) of ICBase-2.
  4. Connect VCC Port to Pin-20 (VCC) of ICBase-3 (74LS08).
  5. Connect VCC Port to Pin-20 (VCC) of ICBase-4 (74LS32).
  6. Connect GND Port to Pin-7 (Input & Output) of ICBase-2.
  7. Connect GND Port to Pin-7 (Ground) of ICBase-3 (74LS08).
  8. Connect GND Port to Pin-7 (Ground) of ICBase-4 (74LS32).
  9. Connect Pin-1 (Input & Output) of ICBase-2 to Input-0.
  10. Connect Pin-2 (Input & Output) of ICBase-2 to Input-1.
  11. Connect Pin-4 (Input & Output) of ICBase-2 to Pin-3 (Input & Output) of ICBase-2.
  12. Connect Input-2 to Pin-5 (Input & Output) of ICBase-2.
  13. Connect Seven segment display 2 to Pin-6 (Input & Output) of ICBase-2.
  14. Connect Pin-1 (Input) of ICBase-3 (74LS08) to Input-0.
  15. Connect Pin-2 (Input) of ICBase-3 (74LS08) to Input-1.
  16. Connect Pin-1 (Input) of ICBase-4 (74LS32) to Pin-3 (Output) of ICBase-3 (74LS08).
  17. Connect Pin-4 (Input) of ICBase-3 (74LS08) to Pin-3 (Input & Output) of ICBase-2.
  18. Connect Input-2 to Pin-5 (Input) of ICBase-3 (74LS08).
  19. Connect Pin-2 (Input) of ICBase-4 (74LS32) to Pin-6 (Output) of ICBase-3 (74LS08).
  20. Connect Seven segment display 1 to Pin-3 (Output) of ICBase-4 (74LS32).