Full Adder

Aniket
Aniket
Created on Oct 13, 2025 0 0 0
Full Adder
100%

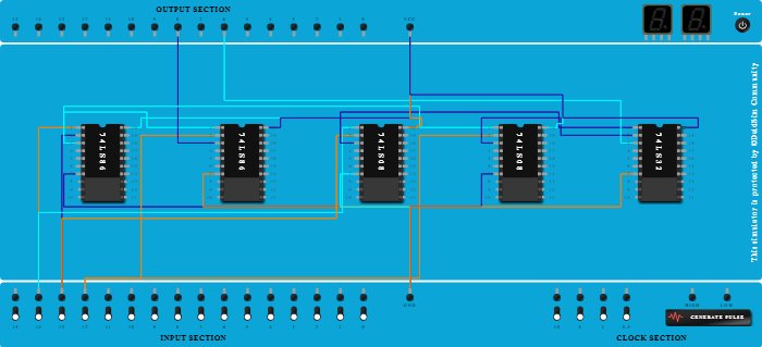
Procedure

  1. Add IC 74LS86 into ICBase-1 (74LS86).
  2. Connect GND Port to Pin-7 (Ground) of ICBase-1 (74LS86).
  3. Connect VCC Port to Pin-20 (VCC) of ICBase-1 (74LS86).
  4. Connect Input-14 to Pin-1 (Input) of ICBase-1 (74LS86).
  5. Connect Input-13 to Pin-2 (Input) of ICBase-1 (74LS86).
  6. Add IC 74LS86 into ICBase-2 (74LS86).
  7. Connect Pin-1 (Input) of ICBase-2 (74LS86) to Pin-3 (Output) of ICBase-1 (74LS86).
  8. Connect Pin-2 (Input) of ICBase-2 (74LS86) to Input-12.
  9. Connect Output-8 to Pin-3 (Output) of ICBase-2 (74LS86).
  10. Add IC 74LS08 into ICBase-3 (74LS08).
  11. Connect Input-14 to Pin-1 (Input) of ICBase-3 (74LS08).
  12. Connect Input-13 to Pin-2 (Input) of ICBase-3 (74LS08).
  13. Add IC 74LS32 into ICBase-5 (74LS32).
  14. Connect Pin-1 (Input) of ICBase-5 (74LS32) to Pin-3 (Output) of ICBase-3 (74LS08).
  15. Add IC 74LS08 into ICBase-4 (74LS08).
  16. Connect Pin-1 (Input) of ICBase-4 (74LS08) to Pin-3 (Output) of ICBase-1 (74LS86).
  17. Connect Pin-2 (Input) of ICBase-4 (74LS08) to Input-12.
  18. Connect Pin-2 (Input) of ICBase-5 (74LS32) to Pin-3 (Output) of ICBase-4 (74LS08).
  19. Connect Output-6 to Pin-3 (Output) of ICBase-5 (74LS32).
  20. Connect GND Port to Pin-7 (Ground) of ICBase-2 (74LS86).
  21. Connect VCC Port to Pin-20 (VCC) of ICBase-2 (74LS86).
  22. Connect GND Port to Pin-7 (Ground) of ICBase-3 (74LS08).
  23. Connect VCC Port to Pin-20 (VCC) of ICBase-3 (74LS08).
  24. Connect GND Port to Pin-7 (Ground) of ICBase-4 (74LS08).
  25. Connect VCC Port to Pin-20 (VCC) of ICBase-4 (74LS08).
  26. Connect GND Port to Pin-7 (Ground) of ICBase-5 (74LS32).
  27. Connect VCC Port to Pin-20 (VCC) of ICBase-5 (74LS32).