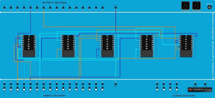
Full Adder

VIRAJ VIVEK JOSHI
VIRAJ VIVEK JOSHI
Created on Oct 6, 2025 0 0 0
Full Adder
100%

Procedure

  1. Add IC 74LS86 into ICBase-1 (74LS86).
  2. Connect VCC Port to Pin-20 (VCC) of ICBase-1 (74LS86).
  3. Connect GND Port to Pin-7 (Ground) of ICBase-2 (74LS08).
  4. Connect GND Port to Pin-7 (Ground) of ICBase-3 (74LS08).
  5. Connect GND Port to Pin-7 (Ground) of ICBase-4 (74LS08).
  6. Connect GND Port to Pin-7 (Ground) of ICBase-5 (74LS32).
  7. Connect VCC Port to Pin-20 (VCC) of ICBase-2 (74LS08).
  8. Connect VCC Port to Pin-20 (VCC) of ICBase-3 (74LS08).
  9. Connect VCC Port to Pin-20 (VCC) of ICBase-4 (74LS08).
  10. Connect VCC Port to Pin-20 (VCC) of ICBase-5 (74LS32).
  11. Add IC 74LS08 into ICBase-2 (74LS08).
  12. Add IC 74LS08 into ICBase-3 (74LS08).
  13. Add IC 74LS08 into ICBase-4 (74LS08).
  14. Add IC 74LS32 into ICBase-5 (74LS32).
  15. Connect GND Port to Pin-7 (Ground) of ICBase-1 (74LS86).
  16. Connect Input-13 to Pin-1 (Input) of ICBase-1 (74LS86).
  17. Connect Input-12 to Pin-2 (Input) of ICBase-1 (74LS86).
  18. Connect Pin-4 (Input) of ICBase-1 (74LS86) to Pin-3 (Output) of ICBase-1 (74LS86).
  19. Connect Input-11 to Pin-5 (Input) of ICBase-1 (74LS86).
  20. Connect Output-11 to Pin-6 (Output) of ICBase-1 (74LS86).
  21. Connect Pin-1 (Input) of ICBase-2 (74LS08) to Input-13.
  22. Connect Pin-1 (Input) of ICBase-3 (74LS08) to Input-13.
  23. Connect Pin-2 (Input) of ICBase-2 (74LS08) to Input-12.
  24. Connect Pin-1 (Input) of ICBase-4 (74LS08) to Input-12.
  25. Connect Pin-2 (Input) of ICBase-3 (74LS08) to Input-11.
  26. Connect Pin-2 (Input) of ICBase-4 (74LS08) to Input-11.
  27. Connect Pin-1 (Input) of ICBase-5 (74LS32) to Pin-3 (Output) of ICBase-2 (74LS08).
  28. Connect Pin-2 (Input) of ICBase-5 (74LS32) to Pin-3 (Output) of ICBase-3 (74LS08).
  29. Connect Pin-4 (Input) of ICBase-5 (74LS32) to Pin-3 (Output) of ICBase-5 (74LS32).
  30. Connect Pin-5 (Input) of ICBase-5 (74LS32) to Pin-3 (Output) of ICBase-4 (74LS08).
  31. Connect Output-9 to Pin-6 (Output) of ICBase-5 (74LS32).