New Circuit

Aditya
Aditya
Created on Oct 6, 2025 0 0 3
New Circuit
100%

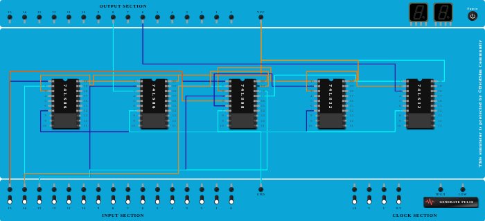
Integrated Circuits Used

Procedure

  1. Add IC 74LS86 into ICBase-1 (74LS86).
  2. Add IC 74LS86 into ICBase-2 (74LS86).
  3. Connect Input-15 to Pin-1 (Input) of ICBase-1 (74LS86).
  4. Connect Input-14 to Pin-2 (Input) of ICBase-1 (74LS86).
  5. Connect Pin-1 (Input) of ICBase-2 (74LS86) to Pin-3 (Output) of ICBase-1 (74LS86).
  6. Connect Pin-2 (Input) of ICBase-2 (74LS86) to Input-13.
  7. Connect Output-8 to Pin-3 (Output) of ICBase-2 (74LS86).
  8. Connect VCC Port to Pin-20 (VCC) of ICBase-1 (74LS86).
  9. Connect GND Port to Pin-7 (Ground) of ICBase-1 (74LS86).
  10. Connect GND Port to Pin-7 (Ground) of ICBase-2 (74LS86).
  11. Connect VCC Port to Pin-20 (VCC) of ICBase-2 (74LS86).
  12. Add IC 74LS08 into ICBase-3 (74LS08).
  13. Connect Pin-1 (Input) of ICBase-3 (74LS08) to Input-15.
  14. Connect Pin-2 (Input) of ICBase-3 (74LS08) to Input-14.
  15. Connect Pin-5 (Input) of ICBase-3 (74LS08) to Input-15.
  16. Connect Pin-4 (Input) of ICBase-3 (74LS08) to Input-13.
  17. Connect GND Port to Pin-7 (Ground) of ICBase-3 (74LS08).
  18. Connect VCC Port to Pin-20 (VCC) of ICBase-3 (74LS08).
  19. Connect Pin-18 (Input) of ICBase-3 (74LS08) to Input-13.
  20. Add IC 74LS32 into ICBase-4 (74LS32).
  21. Add IC 74LS32 into ICBase-5 (74LS32).
  22. Connect Pin-1 (Input) of ICBase-4 (74LS32) to Pin-3 (Output) of ICBase-3 (74LS08).
  23. Connect Pin-2 (Input) of ICBase-4 (74LS32) to Pin-6 (Output) of ICBase-3 (74LS08).
  24. Connect Pin-1 (Input) of ICBase-5 (74LS32) to Pin-17 (Output) of ICBase-3 (74LS08).
  25. Connect Pin-2 (Input) of ICBase-5 (74LS32) to Pin-3 (Output) of ICBase-4 (74LS32).
  26. Connect Output-6 to Pin-3 (Output) of ICBase-5 (74LS32).
  27. Connect VCC Port to Pin-20 (VCC) of ICBase-5 (74LS32).
  28. Connect VCC Port to Pin-20 (VCC) of ICBase-4 (74LS32).
  29. Connect GND Port to Pin-7 (Ground) of ICBase-4 (74LS32).
  30. Connect GND Port to Pin-7 (Ground) of ICBase-5 (74LS32).
  31. Connect Input-14 to Pin-19 (Input) of ICBase-3 (74LS08).