New Circuit

Mayur Gunjal
Mayur Gunjal
Created on Oct 7, 2025 0 0 3
New Circuit
100%

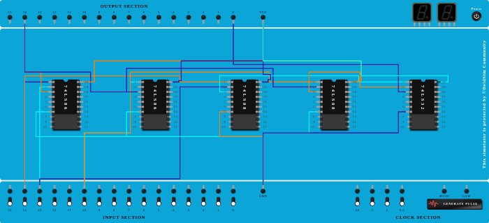
Integrated Circuits Used

Procedure

  1. Add IC 74LS86 into ICBase-1 (74LS86).
  2. Add IC 74LS86 into ICBase-2 (74LS86).
  3. Add IC 74LS08 into ICBase-3 (74LS08).
  4. Add IC 74LS08 into ICBase-4 (74LS08).
  5. Add IC 74LS32 into ICBase-5 (74LS32).
  6. Connect Input-14 to Pin-1 (Input) of ICBase-1 (74LS86).
  7. Connect Input-13 to Pin-2 (Input) of ICBase-1 (74LS86).
  8. Connect Pin-1 (Input) of ICBase-3 (74LS08) to Input-14.
  9. Connect Pin-2 (Input) of ICBase-3 (74LS08) to Input-13.
  10. Connect Output-14 to Pin-3 (Output) of ICBase-1 (74LS86).
  11. Connect Pin-3 (Output) of ICBase-2 (74LS86) to Output-14.
  12. Connect Input-10 to Pin-1 (Input) of ICBase-2 (74LS86).
  13. Connect Pin-1 (Input) of ICBase-4 (74LS08) to Input-10.
  14. Connect Pin-2 (Input) of ICBase-4 (74LS08) to Pin-3 (Output) of ICBase-2 (74LS86).
  15. Connect Pin-1 (Input) of ICBase-5 (74LS32) to Pin-3 (Output) of ICBase-3 (74LS08).
  16. Connect Pin-2 (Input) of ICBase-5 (74LS32) to Pin-3 (Output) of ICBase-4 (74LS08).
  17. Connect Output-0 to Pin-3 (Output) of ICBase-5 (74LS32).
  18. Connect GND Port to Pin-7 (Ground) of ICBase-1 (74LS86).
  19. Connect VCC Port to Pin-20 (VCC) of ICBase-1 (74LS86).
  20. Connect VCC Port to Pin-20 (VCC) of ICBase-2 (74LS86).
  21. Connect GND Port to Pin-7 (Ground) of ICBase-2 (74LS86).
  22. Connect GND Port to Pin-7 (Ground) of ICBase-3 (74LS08).
  23. Connect VCC Port to Pin-20 (VCC) of ICBase-3 (74LS08).
  24. Connect GND Port to Pin-7 (Ground) of ICBase-4 (74LS08).
  25. Connect VCC Port to Pin-20 (VCC) of ICBase-4 (74LS08).
  26. Connect GND Port to Pin-7 (Ground) of ICBase-5 (74LS32).
  27. Connect VCC Port to Pin-20 (VCC) of ICBase-5 (74LS32).