New Circuit - Copy

Swaraj Shinde
Swaraj Shinde
Created on Nov 17, 2025 0 0 3
New Circuit - Copy
100%

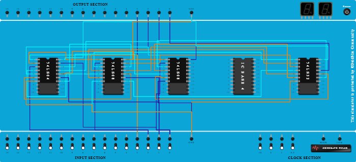
Integrated Circuits Used

Procedure

  1. Add IC 74LS04 into ICBase-1 (74LS04).
  2. Add IC 74LS08 into ICBase-2 (74LS08).
  3. Add IC 74LS08 into ICBase-3 (74LS08).
  4. Add IC 74LS32 into ICBase-5 (74LS32).
  5. Connect Output-3 to Input-3.
  6. Connect Pin-1 (Input) of ICBase-1 (74LS04) to Input-3.
  7. Connect Pin-1 (Input) of ICBase-2 (74LS08) to Pin-2 (Output) of ICBase-1 (74LS04).
  8. Connect Pin-2 (Input) of ICBase-2 (74LS08) to Input-2.
  9. Connect Pin-1 (Input) of ICBase-5 (74LS32) to Pin-3 (Output) of ICBase-2 (74LS08).
  10. Connect Pin-4 (Input) of ICBase-2 (74LS08) to Input-3.
  11. Connect Pin-3 (Input) of ICBase-1 (74LS04) to Input-2.
  12. Connect Pin-5 (Input) of ICBase-2 (74LS08) to Pin-4 (Output) of ICBase-1 (74LS04).
  13. Connect Pin-2 (Input) of ICBase-5 (74LS32) to Pin-6 (Output) of ICBase-2 (74LS08).
  14. Connect Output-2 to Pin-3 (Output) of ICBase-5 (74LS32).
  15. Connect Pin-5 (Input) of ICBase-1 (74LS04) to Pin-3 (Output) of ICBase-5 (74LS32).
  16. Connect Pin-16 (Input) of ICBase-2 (74LS08) to Pin-6 (Output) of ICBase-1 (74LS04).
  17. Connect Input-1 to Pin-15 (Input) of ICBase-2 (74LS08).
  18. Connect Pin-4 (Input) of ICBase-5 (74LS32) to Pin-14 (Output) of ICBase-2 (74LS08).
  19. Connect Pin-19 (Input) of ICBase-2 (74LS08) to Pin-3 (Output) of ICBase-5 (74LS32).
  20. Connect Input-1 to Pin-15 (Input) of ICBase-1 (74LS04).
  21. Connect Pin-18 (Input) of ICBase-2 (74LS08) to Pin-14 (Output) of ICBase-1 (74LS04).
  22. Connect Pin-5 (Input) of ICBase-5 (74LS32) to Pin-17 (Output) of ICBase-2 (74LS08).
  23. Connect Output-1 to Pin-6 (Output) of ICBase-5 (74LS32).
  24. Connect Pin-17 (Input) of ICBase-1 (74LS04) to Pin-6 (Output) of ICBase-5 (74LS32).
  25. Connect Pin-1 (Input) of ICBase-3 (74LS08) to Pin-16 (Output) of ICBase-1 (74LS04).
  26. Connect Pin-2 (Input) of ICBase-3 (74LS08) to Input-0.
  27. Connect Pin-15 (Input) of ICBase-5 (74LS32) to Pin-3 (Output) of ICBase-3 (74LS08).
  28. Connect Pin-4 (Input) of ICBase-3 (74LS08) to Pin-6 (Output) of ICBase-5 (74LS32).
  29. Connect Pin-19 (Input) of ICBase-1 (74LS04) to Input-0.
  30. Connect Pin-5 (Input) of ICBase-3 (74LS08) to Pin-18 (Output) of ICBase-1 (74LS04).
  31. Connect Pin-16 (Input) of ICBase-5 (74LS32) to Pin-6 (Output) of ICBase-3 (74LS08).
  32. Connect Output-0 to Pin-17 (Output) of ICBase-5 (74LS32).
  33. Connect Pin-20 (VCC) of ICBase-1 (74LS04) to VCC Port.
  34. Connect Pin-20 (VCC) of ICBase-2 (74LS08) to VCC Port.
  35. Connect Pin-20 (VCC) of ICBase-3 (74LS08) to VCC Port.
  36. Connect Pin-20 (VCC) of ICBase-5 (74LS32) to VCC Port.
  37. Connect GND Port to Pin-7 (Ground) of ICBase-5 (74LS32).
  38. Connect GND Port to Pin-7 (Ground) of ICBase-3 (74LS08).
  39. Connect GND Port to Pin-7 (Ground) of ICBase-2 (74LS08).
  40. Connect GND Port to Pin-7 (Ground) of ICBase-1 (74LS04).