New Circuit

Yash Kapse
Yash Kapse
Created on Nov 19, 2025 0 0 0
New Circuit
100%

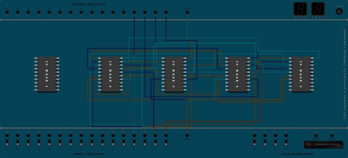
Procedure

  1. Connect Output-3 to Input-3.
  2. Connect Pin-1 (Input & Output) of ICBase-4 to Input-3.
  3. Connect Pin-1 (Input & Output) of ICBase-2 to Pin-2 (Input & Output) of ICBase-4.
  4. Connect Pin-2 (Input & Output) of ICBase-2 to Input-2.
  5. Connect Pin-1 (Input & Output) of ICBase-3 to Pin-3 (Input & Output) of ICBase-2.
  6. Connect Pin-3 (Input & Output) of ICBase-4 to Input-2.
  7. Connect Pin-4 (Input & Output) of ICBase-2 to Pin-4 (Input & Output) of ICBase-4.
  8. Connect Pin-5 (Input & Output) of ICBase-2 to Input-3.
  9. Connect Pin-2 (Input & Output) of ICBase-3 to Pin-6 (Input & Output) of ICBase-2.
  10. Connect Output-2 to Pin-3 (Input & Output) of ICBase-3.
  11. Connect Pin-5 (Input & Output) of ICBase-4 to Pin-3 (Input & Output) of ICBase-3.
  12. Connect Pin-15 (Input & Output) of ICBase-2 to Pin-6 (Input & Output) of ICBase-4.
  13. Connect Pin-16 (Input & Output) of ICBase-2 to Input-1.
  14. Connect Pin-4 (Input & Output) of ICBase-3 to Pin-14 (Input & Output) of ICBase-2.
  15. Connect Pin-15 (Input & Output) of ICBase-4 to Input-1.
  16. Connect Pin-18 (Input & Output) of ICBase-2 to Pin-14 (Input & Output) of ICBase-4.
  17. Connect Pin-19 (Input & Output) of ICBase-2 to Input-2.
  18. Connect Pin-5 (Input & Output) of ICBase-3 to Pin-17 (Input & Output) of ICBase-2.
  19. Connect Output-1 to Pin-6 (Input & Output) of ICBase-3.
  20. Connect Pin-17 (Input & Output) of ICBase-4 to Pin-6 (Input & Output) of ICBase-3.
  21. Connect Pin-1 (Input & Output) of ICBase-5 to Pin-16 (Input & Output) of ICBase-4.
  22. Connect Pin-2 (Input & Output) of ICBase-5 to Input-0.
  23. Connect Pin-16 (Input & Output) of ICBase-3 to Pin-3 (Input & Output) of ICBase-5.
  24. Connect Pin-19 (Input & Output) of ICBase-4 to Input-0.
  25. Connect Pin-4 (Input & Output) of ICBase-5 to Pin-18 (Input & Output) of ICBase-4.
  26. Connect Pin-5 (Input & Output) of ICBase-5 to Pin-6 (Input & Output) of ICBase-3.
  27. Connect Pin-15 (Input & Output) of ICBase-3 to Pin-6 (Input & Output) of ICBase-5.
  28. Connect Output-0 to Pin-14 (Input & Output) of ICBase-3.
  29. Connect VCC Port to Pin-20 (Input & Output) of ICBase-2.
  30. Connect VCC Port to Pin-20 (Input & Output) of ICBase-3.
  31. Connect VCC Port to Pin-20 (Input & Output) of ICBase-4.
  32. Connect VCC Port to Pin-20 (Input & Output) of ICBase-5.
  33. Connect GND Port to Pin-7 (Input & Output) of ICBase-2.
  34. Connect GND Port to Pin-7 (Input & Output) of ICBase-3.
  35. Connect GND Port to Pin-7 (Input & Output) of ICBase-4.
  36. Connect GND Port to Pin-7 (Input & Output) of ICBase-5.