New Circuit

Rohit Dnyaneshwar Patil
Rohit Dnyaneshwar Patil
Created on Oct 29, 2025 0 0 3
New Circuit
100%

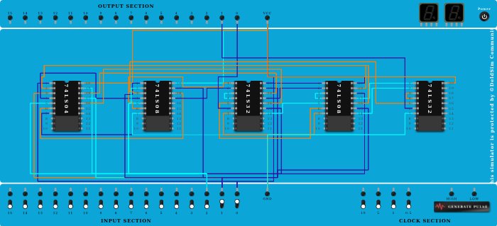
Integrated Circuits Used

Procedure

  1. Add IC 74LS04 into ICBase-1 (74LS04).
  2. Add IC 74LS08 into ICBase-2 (74LS08).
  3. Add IC 74LS32 into ICBase-3 (74LS32).
  4. Connect GND Port to Pin-7 (Ground) of ICBase-1 (74LS04).
  5. Connect GND Port to Pin-7 (Ground) of ICBase-2 (74LS08).
  6. Connect GND Port to Pin-7 (Ground) of ICBase-3 (74LS32).
  7. Connect VCC Port to Pin-20 (VCC) of ICBase-3 (74LS32).
  8. Connect Pin-20 (VCC) of ICBase-2 (74LS08) to VCC Port.
  9. Connect Pin-20 (VCC) of ICBase-1 (74LS04) to VCC Port.
  10. Connect Pin-1 (Input) of ICBase-1 (74LS04) to Input-0.
  11. Connect Pin-3 (Input) of ICBase-1 (74LS04) to Input-1.
  12. Connect Pin-4 (Input) of ICBase-2 (74LS08) to Pin-4 (Output) of ICBase-1 (74LS04).
  13. Connect Pin-5 (Input) of ICBase-2 (74LS08) to Input-2.
  14. Connect Pin-1 (Input) of ICBase-3 (74LS32) to Pin-6 (Output) of ICBase-2 (74LS08).
  15. Connect Pin-19 (Input) of ICBase-2 (74LS08) to Input-1.
  16. Connect Pin-5 (Input) of ICBase-1 (74LS04) to Input-2.
  17. Connect Pin-18 (Input) of ICBase-2 (74LS08) to Pin-6 (Output) of ICBase-1 (74LS04).
  18. Connect Pin-2 (Input) of ICBase-3 (74LS32) to Pin-17 (Output) of ICBase-2 (74LS08).
  19. Connect Pin-4 (Input) of ICBase-3 (74LS32) to Pin-3 (Output) of ICBase-3 (74LS32).
  20. Add IC 74LS08 into ICBase-4 (74LS08).
  21. Connect Pin-1 (Input) of ICBase-4 (74LS08) to Input-0.
  22. Connect Pin-19 (Input) of ICBase-3 (74LS32) to Input-1.
  23. Connect Pin-19 (Input) of ICBase-1 (74LS04) to Input-2.
  24. Connect Pin-18 (Input) of ICBase-3 (74LS32) to Pin-18 (Output) of ICBase-1 (74LS04).
  25. Connect Pin-2 (Input) of ICBase-4 (74LS08) to Pin-17 (Output) of ICBase-3 (74LS32).
  26. Connect Pin-4 (Input) of ICBase-4 (74LS08) to Pin-3 (Output) of ICBase-4 (74LS08).
  27. Connect GND Port to Pin-7 (Ground) of ICBase-4 (74LS08).
  28. Connect VCC Port to Pin-20 (VCC) of ICBase-4 (74LS08).
  29. Connect Pin-17 (Input) of ICBase-1 (74LS04) to Input-1.
  30. Connect Pin-16 (Input) of ICBase-3 (74LS32) to Pin-16 (Output) of ICBase-1 (74LS04).
  31. Connect Pin-15 (Input) of ICBase-3 (74LS32) to Input-2.
  32. Connect Pin-5 (Input) of ICBase-4 (74LS08) to Pin-14 (Output) of ICBase-3 (74LS32).
  33. Connect Pin-5 (Input) of ICBase-3 (74LS32) to Pin-6 (Output) of ICBase-4 (74LS08).
  34. Connect Output-0 to Pin-6 (Output) of ICBase-3 (74LS32).
  35. Add IC 74LS32 into ICBase-5 (74LS32).
  36. Connect Pin-19 (Input) of ICBase-4 (74LS08) to Pin-2 (Output) of ICBase-1 (74LS04).
  37. Connect Pin-18 (Input) of ICBase-4 (74LS08) to Input-2.
  38. Connect Pin-1 (Input) of ICBase-5 (74LS32) to Pin-17 (Output) of ICBase-4 (74LS08).
  39. Connect Pin-16 (Input) of ICBase-4 (74LS08) to Pin-2 (Output) of ICBase-1 (74LS04).
  40. Connect Pin-15 (Input) of ICBase-4 (74LS08) to Input-1.
  41. Connect Pin-2 (Input) of ICBase-5 (74LS32) to Pin-14 (Output) of ICBase-4 (74LS08).
  42. Connect Pin-4 (Input) of ICBase-5 (74LS32) to Pin-3 (Output) of ICBase-5 (74LS32).
  43. Connect Pin-1 (Input) of ICBase-2 (74LS08) to Input-1.
  44. Connect Pin-2 (Input) of ICBase-2 (74LS08) to Input-2.
  45. Connect Pin-5 (Input) of ICBase-5 (74LS32) to Pin-3 (Output) of ICBase-2 (74LS08).
  46. Connect Output-1 to Pin-6 (Output) of ICBase-5 (74LS32).
  47. Connect GND Port to Pin-7 (Ground) of ICBase-5 (74LS32).
  48. Connect VCC Port to Pin-20 (VCC) of ICBase-5 (74LS32).