full Subtractor

Narendra Chandrakant Lomate
Narendra Chandrakant Lomate
Created on Oct 29, 2025 0 0 3
full Subtractor
100%

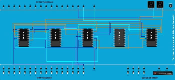
Integrated Circuits Used

Procedure

  1. Add IC 74LS04 into ICBase-1 (74LS04).
  2. Add IC 74LS08 into ICBase-3 (74LS08).
  3. Add IC 74LS32 into ICBase-5 (74LS32).
  4. Connect GND Port to Pin-7 (Ground) of ICBase-3 (74LS08).
  5. Connect GND Port to Pin-7 (Ground) of ICBase-1 (74LS04).
  6. Connect GND Port to Pin-7 (Ground) of ICBase-5 (74LS32).
  7. Connect VCC Port to Pin-20 (VCC) of ICBase-1 (74LS04).
  8. Connect VCC Port to Pin-20 (VCC) of ICBase-3 (74LS08).
  9. Connect VCC Port to Pin-20 (VCC) of ICBase-5 (74LS32).
  10. Connect Pin-1 (Input) of ICBase-1 (74LS04) to Input-0.
  11. Connect Pin-3 (Input) of ICBase-1 (74LS04) to Input-1.
  12. Connect Pin-1 (Input) of ICBase-3 (74LS08) to Pin-2 (Output) of ICBase-1 (74LS04).
  13. Connect Pin-2 (Input) of ICBase-3 (74LS08) to Input-1.
  14. Connect Pin-1 (Input) of ICBase-5 (74LS32) to Pin-3 (Output) of ICBase-3 (74LS08).
  15. Connect Pin-4 (Input) of ICBase-3 (74LS08) to Pin-4 (Output) of ICBase-1 (74LS04).
  16. Connect Pin-5 (Input) of ICBase-3 (74LS08) to Input-0.
  17. Connect Pin-2 (Input) of ICBase-5 (74LS32) to Pin-6 (Output) of ICBase-3 (74LS08).
  18. Connect Pin-5 (Input) of ICBase-1 (74LS04) to Pin-3 (Output) of ICBase-5 (74LS32).
  19. Connect Pin-15 (Input) of ICBase-3 (74LS08) to Pin-6 (Output) of ICBase-1 (74LS04).
  20. Connect Pin-16 (Input) of ICBase-3 (74LS08) to Input-2.
  21. Connect Pin-4 (Input) of ICBase-5 (74LS32) to Pin-14 (Output) of ICBase-3 (74LS08).
  22. Connect Pin-18 (Input) of ICBase-3 (74LS08) to Pin-3 (Output) of ICBase-5 (74LS32).
  23. Connect Pin-15 (Input) of ICBase-1 (74LS04) to Input-2.
  24. Connect Pin-19 (Input) of ICBase-3 (74LS08) to Pin-14 (Output) of ICBase-1 (74LS04).
  25. Connect Pin-17 (Output) of ICBase-3 (74LS08) to Pin-5 (Input) of ICBase-5 (74LS32).
  26. Connect Output-0 to Pin-6 (Output) of ICBase-5 (74LS32).
  27. Connect Pin-19 (Input) of ICBase-5 (74LS32) to Pin-3 (Output) of ICBase-3 (74LS08).
  28. Connect GND Port to Pin-7 (Ground) of ICBase-2 (74LS08).
  29. Connect Pin-20 (VCC) of ICBase-2 (74LS08) to VCC Port.
  30. Connect Pin-19 (Input) of ICBase-1 (74LS04) to Pin-3 (Output) of ICBase-5 (74LS32).
  31. Add IC 74LS08 into ICBase-2 (74LS08).
  32. Connect Pin-1 (Input) of ICBase-2 (74LS08) to Pin-18 (Output) of ICBase-1 (74LS04).
  33. Connect Pin-2 (Input) of ICBase-2 (74LS08) to Input-2.
  34. Connect Pin-18 (Input) of ICBase-5 (74LS32) to Pin-3 (Output) of ICBase-2 (74LS08).
  35. Connect Output-1 to Pin-17 (Output) of ICBase-5 (74LS32).
  36. Connect Seven segment display 2 to Pin-17 (Output) of ICBase-5 (74LS32).
  37. Connect Seven segment display 1 to Pin-6 (Output) of ICBase-5 (74LS32).