Untitled circuit

Manav Joshi
Manav Joshi
Created on Oct 6, 2025 0 0 3
Untitled circuit
100%

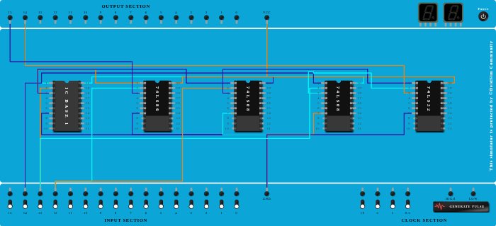
Integrated Circuits Used

Procedure

  1. Add IC 74LS08 into ICBase-3 (74LS08).
  2. Add IC 74LS08 into ICBase-4 (74LS08).
  3. Connect GND Port to Pin-7 (Input & Output) of ICBase-1.
  4. Connect VCC Port to Pin-20 (Input & Output) of ICBase-1.
  5. Connect VCC Port to Pin-20 (VCC) of ICBase-2 (74LS86).
  6. Connect VCC Port to Pin-20 (VCC) of ICBase-3 (74LS08).
  7. Connect VCC Port to Pin-20 (VCC) of ICBase-4 (74LS08).
  8. Connect VCC Port to Pin-20 (VCC) of ICBase-5 (74LS32).
  9. Connect GND Port to Pin-7 (Ground) of ICBase-2 (74LS86).
  10. Connect GND Port to Pin-7 (Ground) of ICBase-3 (74LS08).
  11. Connect GND Port to Pin-7 (Ground) of ICBase-4 (74LS08).
  12. Connect GND Port to Pin-7 (Ground) of ICBase-5 (74LS32).
  13. Add IC 74LS86 into ICBase-2 (74LS86).
  14. Connect Input-14 to Pin-1 (Input & Output) of ICBase-1.
  15. Connect Input-13 to Pin-2 (Input & Output) of ICBase-1.
  16. Connect Input-14 to Pin-1 (Input) of ICBase-4 (74LS08).
  17. Connect Input-13 to Pin-2 (Input) of ICBase-4 (74LS08).
  18. Connect Pin-1 (Input) of ICBase-2 (74LS86) to Pin-3 (Input & Output) of ICBase-1.
  19. Connect Pin-1 (Input) of ICBase-3 (74LS08) to Pin-3 (Input & Output) of ICBase-1.
  20. Connect Pin-2 (Input) of ICBase-2 (74LS86) to Input-12.
  21. Connect Pin-2 (Input) of ICBase-3 (74LS08) to Input-12.
  22. Connect Pin-1 (Input) of ICBase-5 (74LS32) to Pin-3 (Output) of ICBase-3 (74LS08).
  23. Connect Pin-2 (Input) of ICBase-5 (74LS32) to Pin-3 (Output) of ICBase-4 (74LS08).
  24. Connect Output-14 to Pin-3 (Output) of ICBase-5 (74LS32).
  25. Add IC 74LS32 into ICBase-5 (74LS32).
  26. Connect Output-15 to Pin-3 (Output) of ICBase-2 (74LS86).