New Circuit

Aayush balshete
Aayush balshete
Created on Oct 7, 2025 0 0 3
New Circuit
100%

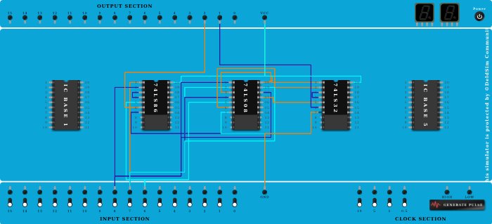
Integrated Circuits Used

Procedure

  1. Add IC 74LS86 into ICBase-2 (74LS86).
  2. Connect GND Port to Pin-7 (Ground) of ICBase-2 (74LS86).
  3. Connect VCC Port to Pin-20 (VCC) of ICBase-2 (74LS86).
  4. Connect Input-7 to Pin-1 (Input) of ICBase-2 (74LS86).
  5. Connect Input-8 to Pin-2 (Input) of ICBase-2 (74LS86).
  6. Connect Pin-4 (Input) of ICBase-2 (74LS86) to Pin-3 (Output) of ICBase-2 (74LS86).
  7. Connect Pin-5 (Input) of ICBase-2 (74LS86) to Input-6.
  8. Connect Output-2 to Pin-6 (Output) of ICBase-2 (74LS86).
  9. Add IC 74LS08 into ICBase-3 (74LS08).
  10. Connect Pin-1 (Input) of ICBase-3 (74LS08) to Input-8.
  11. Connect Pin-2 (Input) of ICBase-3 (74LS08) to Input-7.
  12. Connect Pin-1 (Input) of ICBase-4 (74LS32) to Pin-3 (Output) of ICBase-3 (74LS08).
  13. Connect Pin-4 (Input) of ICBase-3 (74LS08) to Input-7.
  14. Connect Pin-5 (Input) of ICBase-3 (74LS08) to Input-6.
  15. Connect Pin-2 (Input) of ICBase-4 (74LS32) to Pin-6 (Output) of ICBase-3 (74LS08).
  16. Connect Pin-4 (Input) of ICBase-4 (74LS32) to Pin-3 (Output) of ICBase-4 (74LS32).
  17. Connect GND Port to Pin-7 (Ground) of ICBase-3 (74LS08).
  18. Connect VCC Port to Pin-20 (VCC) of ICBase-3 (74LS08).
  19. Connect Input-8 to Pin-18 (Input) of ICBase-3 (74LS08).
  20. Connect Input-7 to Pin-19 (Input) of ICBase-3 (74LS08).
  21. Connect Pin-5 (Input) of ICBase-4 (74LS32) to Pin-17 (Output) of ICBase-3 (74LS08).
  22. Connect Output-1 to Pin-6 (Output) of ICBase-4 (74LS32).
  23. Add IC 74LS32 into ICBase-4 (74LS32).
  24. Connect VCC Port to Pin-20 (VCC) of ICBase-4 (74LS32).
  25. Connect GND Port to Pin-7 (Ground) of ICBase-4 (74LS32).