New Circuit

SANDESH GANPATI WAGHMARE
SANDESH GANPATI WAGHMARE
Created on Oct 6, 2025 0 0 3
New Circuit
100%

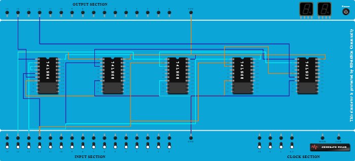
Integrated Circuits Used

Procedure

  1. Add IC 74LS86 into ICBase-1 (74LS86).
  2. Add IC 74LS08 into ICBase-2 (74LS08).
  3. Add IC 74LS08 into ICBase-3 (74LS08).
  4. Add IC 74LS08 into ICBase-4 (74LS08).
  5. Add IC 74LS32 into ICBase-5 (74LS32).
  6. Connect Input-14 to Pin-1 (Input) of ICBase-1 (74LS86).
  7. Connect Input-13 to Pin-2 (Input) of ICBase-1 (74LS86).
  8. Connect GND Port to Pin-7 (Ground) of ICBase-1 (74LS86).
  9. Connect GND Port to Pin-7 (Ground) of ICBase-2 (74LS08).
  10. Connect GND Port to Pin-7 (Ground) of ICBase-3 (74LS08).
  11. Connect GND Port to Pin-7 (Ground) of ICBase-4 (74LS08).
  12. Connect GND Port to Pin-7 (Ground) of ICBase-5 (74LS32).
  13. Connect VCC Port to Pin-20 (VCC) of ICBase-1 (74LS86).
  14. Connect VCC Port to Pin-20 (VCC) of ICBase-2 (74LS08).
  15. Connect VCC Port to Pin-20 (VCC) of ICBase-3 (74LS08).
  16. Connect VCC Port to Pin-20 (VCC) of ICBase-4 (74LS08).
  17. Connect VCC Port to Pin-20 (VCC) of ICBase-5 (74LS32).
  18. Connect Input-12 to Pin-5 (Input) of ICBase-1 (74LS86).
  19. Connect Pin-4 (Input) of ICBase-1 (74LS86) to Pin-3 (Output) of ICBase-1 (74LS86).
  20. Connect Pin-1 (Input) of ICBase-2 (74LS08) to Input-14.
  21. Connect Pin-2 (Input) of ICBase-2 (74LS08) to Input-13.
  22. Connect Pin-1 (Input) of ICBase-3 (74LS08) to Input-14.
  23. Connect Pin-2 (Input) of ICBase-3 (74LS08) to Input-12.
  24. Connect Output-14 to Pin-6 (Output) of ICBase-1 (74LS86).
  25. Connect Pin-1 (Input) of ICBase-4 (74LS08) to Input-13.
  26. Connect Pin-2 (Input) of ICBase-4 (74LS08) to Input-12.
  27. Connect Pin-1 (Input) of ICBase-5 (74LS32) to Pin-3 (Output) of ICBase-2 (74LS08).
  28. Connect Pin-2 (Input) of ICBase-5 (74LS32) to Pin-3 (Output) of ICBase-3 (74LS08).
  29. Connect Pin-5 (Input) of ICBase-5 (74LS32) to Pin-3 (Output) of ICBase-4 (74LS08).
  30. Connect Output-12 to Pin-6 (Output) of ICBase-5 (74LS32).