New Circuit

Netal Baheti
Netal Baheti
Created on Oct 13, 2025 0 0 3
New Circuit
100%

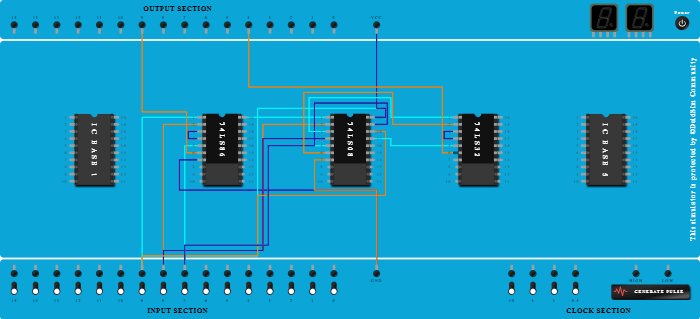
Integrated Circuits Used

Procedure

  1. Add IC 74LS86 into ICBase-2 (74LS86).
  2. Connect Input-9 to Pin-1 (Input) of ICBase-2 (74LS86).
  3. Connect Input-8 to Pin-2 (Input) of ICBase-2 (74LS86).
  4. Connect Pin-4 (Input) of ICBase-2 (74LS86) to Pin-3 (Output) of ICBase-2 (74LS86).
  5. Connect Input-7 to Pin-5 (Input) of ICBase-2 (74LS86).
  6. Connect Output-9 to Pin-6 (Output) of ICBase-2 (74LS86).
  7. Add IC 74LS08 into ICBase-3 (74LS08).
  8. Connect GND Port to Pin-7 (Ground) of ICBase-2 (74LS86).
  9. Connect VCC Port to Pin-20 (VCC) of ICBase-2 (74LS86).
  10. Connect GND Port to Pin-7 (Ground) of ICBase-3 (74LS08).
  11. Connect VCC Port to Pin-20 (VCC) of ICBase-3 (74LS08).
  12. Connect Pin-1 (Input) of ICBase-3 (74LS08) to Input-9.
  13. Connect Pin-2 (Input) of ICBase-3 (74LS08) to Input-8.
  14. Connect Pin-4 (Input) of ICBase-3 (74LS08) to Input-8.
  15. Connect Pin-5 (Input) of ICBase-3 (74LS08) to Input-7.
  16. Connect Input-9 to Pin-18 (Input) of ICBase-3 (74LS08).
  17. Connect Input-7 to Pin-19 (Input) of ICBase-3 (74LS08).
  18. Add IC 74LS32 into ICBase-4 (74LS32).
  19. Connect Pin-1 (Input) of ICBase-4 (74LS32) to Pin-3 (Output) of ICBase-3 (74LS08).
  20. Connect Pin-2 (Input) of ICBase-4 (74LS32) to Pin-6 (Output) of ICBase-3 (74LS08).
  21. Connect Pin-4 (Input) of ICBase-4 (74LS32) to Pin-3 (Output) of ICBase-4 (74LS32).
  22. Connect Pin-5 (Input) of ICBase-4 (74LS32) to Pin-17 (Output) of ICBase-3 (74LS08).
  23. Connect Output-4 to Pin-6 (Output) of ICBase-4 (74LS32).