SIMPLIFIED FULL ADDER

VEDANT
VEDANT
Created on Oct 7, 2025 0 0 0
SIMPLIFIED FULL ADDER
100%

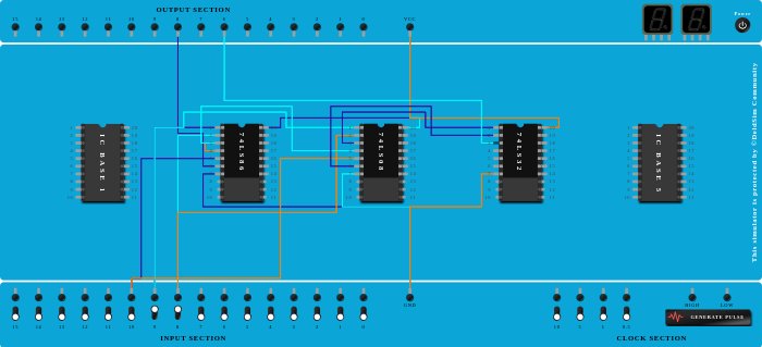
Procedure

  1. Add IC 74LS86 into ICBase-2 (74LS86).
  2. Add IC 74LS08 into ICBase-3 (74LS08).
  3. Add IC 74LS32 into ICBase-4 (74LS32).
  4. Connect GND Port to Pin-7 (Ground) of ICBase-2 (74LS86).
  5. Connect GND Port to Pin-7 (Ground) of ICBase-3 (74LS08).
  6. Connect GND Port to Pin-7 (Ground) of ICBase-4 (74LS32).
  7. Connect VCC Port to Pin-20 (VCC) of ICBase-2 (74LS86).
  8. Connect VCC Port to Pin-20 (VCC) of ICBase-3 (74LS08).
  9. Connect VCC Port to Pin-20 (VCC) of ICBase-4 (74LS32).
  10. Connect Input-9 to Pin-1 (Input) of ICBase-2 (74LS86).
  11. Connect Pin-2 (Input) of ICBase-2 (74LS86) to Input-8.
  12. Connect Pin-4 (Input) of ICBase-2 (74LS86) to Pin-3 (Output) of ICBase-2 (74LS86).
  13. Connect Pin-5 (Input) of ICBase-2 (74LS86) to Input-10.
  14. Connect Output-8 to Pin-6 (Output) of ICBase-2 (74LS86).
  15. Connect Pin-1 (Input) of ICBase-3 (74LS08) to Input-9.
  16. Connect Input-8 to Pin-2 (Input) of ICBase-3 (74LS08).
  17. Connect Pin-1 (Input) of ICBase-4 (74LS32) to Pin-3 (Output) of ICBase-3 (74LS08).
  18. Connect Pin-4 (Input) of ICBase-3 (74LS08) to Pin-3 (Output) of ICBase-2 (74LS86).
  19. Connect Pin-5 (Input) of ICBase-3 (74LS08) to Input-10.
  20. Connect Pin-2 (Input) of ICBase-4 (74LS32) to Pin-6 (Output) of ICBase-3 (74LS08).
  21. Connect Output-6 to Pin-3 (Output) of ICBase-4 (74LS32).