simple half subtractor

VEDANT
VEDANT
Created on Oct 14, 2025 0 0 0
simple half subtractor
100%

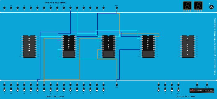
Procedure

  1. Add IC 74LS86 into ICBase-2 (74LS86).
  2. Add IC 74LS08 into ICBase-3 (74LS08).
  3. Add IC 74LS04 into ICBase-4 (74LS04).
  4. Connect Pin-20 (VCC) of ICBase-3 (74LS08) to VCC Port.
  5. Connect VCC Port to Pin-20 (VCC) of ICBase-4 (74LS04).
  6. Connect Pin-20 (VCC) of ICBase-2 (74LS86) to VCC Port.
  7. Connect GND Port to Pin-7 (Ground) of ICBase-2 (74LS86).
  8. Connect GND Port to Pin-7 (Ground) of ICBase-3 (74LS08).
  9. Connect Pin-7 (Ground) of ICBase-4 (74LS04) to GND Port.
  10. Connect Pin-1 (Input) of ICBase-2 (74LS86) to Input-10.
  11. Connect Input-9 to Pin-2 (Input) of ICBase-2 (74LS86).
  12. Connect Pin-1 (Input) of ICBase-4 (74LS04) to Input-10.
  13. Connect Pin-1 (Input) of ICBase-3 (74LS08) to Pin-2 (Output) of ICBase-4 (74LS04).
  14. Connect Pin-2 (Input) of ICBase-3 (74LS08) to Input-9.
  15. Connect Output-5 to Pin-3 (Output) of ICBase-2 (74LS86).
  16. Connect Output-4 to Pin-3 (Output) of ICBase-3 (74LS08).