Full Adder complex

Avdhut Balasaheb Dahale
Avdhut Balasaheb Dahale
Created on Oct 7, 2025 0 0 3
Full Adder  complex
100%

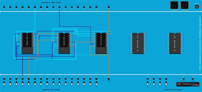
Integrated Circuits Used

Procedure

  1. Add IC 74LS86 into ICBase-1 (74LS86).
  2. Add IC 74LS08 into ICBase-2 (74LS08).
  3. Add IC 74LS32 into ICBase-3 (74LS32).
  4. Connect GND Port to Pin-7 (Ground) of ICBase-1 (74LS86).
  5. Connect GND Port to Pin-7 (Ground) of ICBase-2 (74LS08).
  6. Connect GND Port to Pin-7 (Ground) of ICBase-3 (74LS32).
  7. Connect VCC Port to Pin-20 (VCC) of ICBase-1 (74LS86).
  8. Connect VCC Port to Pin-20 (VCC) of ICBase-2 (74LS08).
  9. Connect VCC Port to Pin-20 (VCC) of ICBase-3 (74LS32).
  10. Connect Input-12 to Pin-1 (Input) of ICBase-1 (74LS86).
  11. Connect Input-11 to Pin-2 (Input) of ICBase-1 (74LS86).
  12. Connect Pin-4 (Input) of ICBase-1 (74LS86) to Pin-3 (Output) of ICBase-1 (74LS86).
  13. Connect Input-10 to Pin-5 (Input) of ICBase-1 (74LS86).
  14. Connect Output-10 to Pin-6 (Output) of ICBase-1 (74LS86).
  15. Connect Pin-1 (Input) of ICBase-2 (74LS08) to Input-12.
  16. Connect Pin-2 (Input) of ICBase-2 (74LS08) to Input-11.
  17. Connect Pin-1 (Input) of ICBase-3 (74LS32) to Pin-3 (Output) of ICBase-2 (74LS08).
  18. Connect Input-11 to Pin-4 (Input) of ICBase-2 (74LS08).
  19. Connect Input-10 to Pin-5 (Input) of ICBase-2 (74LS08).
  20. Connect Pin-2 (Input) of ICBase-3 (74LS32) to Pin-6 (Output) of ICBase-2 (74LS08).
  21. Connect Pin-4 (Input) of ICBase-3 (74LS32) to Pin-3 (Output) of ICBase-3 (74LS32).
  22. Connect Pin-16 (Input) of ICBase-2 (74LS08) to Input-12.
  23. Connect Pin-15 (Input) of ICBase-2 (74LS08) to Input-10.
  24. Connect Pin-5 (Input) of ICBase-3 (74LS32) to Pin-14 (Output) of ICBase-2 (74LS08).
  25. Connect Output-6 to Pin-6 (Output) of ICBase-3 (74LS32).